Oggi è martedì 21 aprile 2026, 13:14

Tutti gli orari sono UTC + 1 ora [ ora legale ]




Apri un nuovo argomento Rispondi all’argomento  [ 10 messaggi ] 
Autore Messaggio
 Oggetto del messaggio: Resistenza a monte di ponte di diodi?
MessaggioInviato: martedì 8 dicembre 2015, 16:08 
Non connesso

Iscritto il: giovedì 2 gennaio 2014, 16:13
Messaggi: 361
Località: Bassa Romagna
Ciao a tutti,

sto realizzando un semplice circuito per illuminare le luci di coda di una carrozza (alimentazione digitale), quindi diodo raddrizzatore, condensatore elettrolitico, resistenze e 2 led rossi in serie.

Ora, il problema avendo così poca richiesta elettrica è che dai circa 18 volt alternati (o quello che è) di alimentazione, ne saltano fuori 16 e qualcosa continui (media), che una volta stabilizzati dal condensatore diventano circa 24.... il tutto per alimentare 2 led in serie da 1,8 volts. I led che ho usato sono da 1,8mm, purtroppo ad alta luminosità, perchè di quella taglia non ne ho trovato da meno di 5000mcd (meglio sarebbero gli smd che arrivano su 1000mcd, ma quelli da 1,8 sono giusti giusti per l'inserimento nei fanali di coda senza modifiche). Risultato, per non avere luci che illuminano completamente la stanza, è abbondare di resistenze (con 8k la luce è ancora un po' troppa, devo provare con 10k) e comunque mettere un condensatore da 35v perchè quello da 25 è quasi al limite....

Dato che non mi serve tutta quella energia, c'è modo di ridurre la tensione prima di arrivare al condensatore? In modo che ne posso mettere uno un po' più piccolo, che si infili più facilmente nella toilette. E' possibile mettere una resistenza a monte del diodo raddrizzatore? E soprattutto, come devo calcolarne i valori?


Top
 Profilo  
 
 Oggetto del messaggio: Re: Resistenza a monte di ponte di diodi?
MessaggioInviato: mercoledì 9 dicembre 2015, 8:16 
Non connesso

Iscritto il: giovedì 8 settembre 2011, 16:07
Messaggi: 581
Località: Nizza - Francia
Ciao.

Cita:
Dato che non mi serve tutta quella energia, c'è modo di ridurre la tensione prima di arrivare al condensatore? In modo che ne posso mettere uno un po' più piccolo, che si infili più facilmente nella toilette. E' possibile mettere una resistenza a monte del diodo raddrizzatore? E soprattutto, come devo calcolarne i valori?


In generale è possibile inserire una resistenza prima del diodo raddrizzatore, però di solito è consigliato usare un piccolo integrato per abbassare la tensione di uscita del circuito e stabilizzarla. Nel tuo caso potresti provare ad utilizzare questo:

http://it.rs-online.com/web/p/regolator ... i/2988514/

fornisce una tensione di uscita di 5V stabilizzata. Inoltre per raddrizzare una tensione non continua, come quella utilizzata per il DCC, è consigliabile utilizzare un ponte di Graetz. Ti eviterà correnti elevate a differenza del singolo diodo.

https://it.wikipedia.org/wiki/Raddrizza ... _Graetz.29


Top
 Profilo  
 
 Oggetto del messaggio: Re: Resistenza a monte di ponte di diodi?
MessaggioInviato: mercoledì 9 dicembre 2015, 10:10 
Non connesso

Iscritto il: sabato 27 ottobre 2007, 9:02
Messaggi: 2853
Località: Torino
Puoi mettere dopo il ponte dei diodi 1N4007 (corrente massima 1A) oppure 1N4148 (corrente massima 100 mA) in serie, tenendo conto che su ogni diodo cadono circa 0,6 Volt, mettendone x esempio 4 in serie (ma puoi metterne quanti ne vuoi), hai già una caduta di circa 2,4 Volt, in questo modo sul condensatore arriverebbero 21,6 V e quindi potresti usare quello da 25V.

Ciao
Despx


Top
 Profilo  
 
 Oggetto del messaggio: Re: Resistenza a monte di ponte di diodi?
MessaggioInviato: mercoledì 9 dicembre 2015, 11:59 
Non connesso

Iscritto il: giovedì 2 gennaio 2014, 16:13
Messaggi: 361
Località: Bassa Romagna
Ciao, scusa, mi sono spiegato male io.

Sto già usando un ponte raddrizzatore (non un singolo diodo), ma di quelli a componente unico (tondo con i 4 piedini). Quindi la caduta di tensione dovrebbe essere 1,4 volts.

(18-1,4)*1,41= 23,4 volts.... siamo nei limiti del condensatore da 25 però non di tantissimo, quindi forse meglio stare sempre sui 35V.

Avevo pensato al 7805 per abbassare la tensione a 5V, però...... tutti gli schemi che ho visto prevedono 2 piccoli condensatori da 0,1uF a monte e a valle (quindi serve altro spazio) e soprattutto il condensatore elettrolitico sempre a monte dell'integrato, non a valle, quindi comunque da 35V.

Non avevo però pensato all'opzione diodi in serie per abbassare la tensione.... potrebbe essere una soluzione poco elegante ma funzionale e che visto l'ingombro ridotto sta sul tetto della carrozza. Al momento infatti lo schema prevede il ponte raddrizzatore in una toilette e il condensatore nell'altra (quella più vicina alle luci di coda) con l'intercapedine tra scompartimenti e tetto usata il per passaggio dei fili. Ma forse, dimensionando bene la basetta millefori, posso anche riuscire a mettere ponte raddrizzatore e diodi tutto nella stessa toilette. Vabbe'.... devo fare un salto dal mio spacciatore di componenti e fare qualche prova :)


Top
 Profilo  
 
 Oggetto del messaggio: Re: Resistenza a monte di ponte di diodi?
MessaggioInviato: mercoledì 9 dicembre 2015, 12:43 
Non connesso

Iscritto il: giovedì 8 settembre 2011, 16:07
Messaggi: 581
Località: Nizza - Francia
Ma a questo punto mi viene da chiederti: perché utilizzare un ponte raddrizzatore? I LED sono anch'essi dei diodi e possono funzionare anche con tensioni non continue quando la frequenza è abbastanza alta. Infatti la retina umana non percepisce più variazioni superiori a qualche decina di Hertz (il DCC ha frequenze molto più elevate). Quindi basterebbe solo una buona resistenza per limitare corrente e tensione da applicare ai LED, senza l'utilizzo di ingombranti condensatori.


Top
 Profilo  
 
 Oggetto del messaggio: Re: Resistenza a monte di ponte di diodi?
MessaggioInviato: mercoledì 9 dicembre 2015, 13:20 
Non connesso

Iscritto il: giovedì 2 gennaio 2014, 16:13
Messaggi: 361
Località: Bassa Romagna
Semplice, il condensatore ha una funzione di batteria tampone anti-sfarfallio. Senza, ad ogni minima zona in cui magari le ruote non prendono bene, i led lampeggiano. In effetti quello che ho provato (era da 470uf) è addirittura esagerato, nel senso che se tolgo il vagone dai binari le luci continuano a funzionare per 6 o 7 secondi, probabilmente ne basta uno da 220uf. Usando un elettrolitico però ci vuole anche il ponte raddrizzatore altrimenti scoppierebbe, a meno di usarne due in antiparallelo.... ma viste le mie limitate conoscenza di elettronica, preferisco evitare esperimenti.....

E poi in ogni caso verrebbe caricato alla tensione di picco, non quella efficace, quindi 18*1,41= 25,38v

Alla fine la soluzione ponte-condensatore-resistenza-led mi è sembrata la più semplice e lineare.


Top
 Profilo  
 
 Oggetto del messaggio: Re: Resistenza a monte di ponte di diodi?
MessaggioInviato: mercoledì 9 dicembre 2015, 13:24 
Non connesso

Iscritto il: sabato 14 gennaio 2006, 14:10
Messaggi: 1423
Località: Ventimiglia
io ho un realizzato il circuito con ponte a diodo stabilizzatore e stabilizzatore .
i led ho utilizzato quelli da 1,2 mm che si inseriscono perfettamente nei fori presenti delle carrozze tipo Z Lima/RR/HRR .

Andrea


Top
 Profilo  
 
 Oggetto del messaggio: Re: Resistenza a monte di ponte di diodi?
MessaggioInviato: mercoledì 9 dicembre 2015, 14:12 
Non connesso

Iscritto il: giovedì 8 settembre 2011, 16:07
Messaggi: 581
Località: Nizza - Francia
red707 ha scritto:
Semplice, il condensatore ha una funzione di batteria tampone anti-sfarfallio. Senza, ad ogni minima zona in cui magari le ruote non prendono bene, i led lampeggiano. In effetti quello che ho provato (era da 470uf) è addirittura esagerato, nel senso che se tolgo il vagone dai binari le luci continuano a funzionare per 6 o 7 secondi, probabilmente ne basta uno da 220uf. Usando un elettrolitico però ci vuole anche il ponte raddrizzatore altrimenti scoppierebbe, a meno di usarne due in antiparallelo.... ma viste le mie limitate conoscenza di elettronica, preferisco evitare esperimenti.....

E poi in ogni caso verrebbe caricato alla tensione di picco, non quella efficace, quindi 18*1,41= 25,38v

Alla fine la soluzione ponte-condensatore-resistenza-led mi è sembrata la più semplice e lineare.


Ok... non avevo considerato il problema della scarsa captazione sui binari. In ogni caso credo che con una buona resistenza dovresti risolvere il problema. L'alimentazione in DCC è 15V di picco in onda quadra (da standard) il che significa che tra il ponte ed il condensatore 2/3V li perdi, quindi con una buona resistenza in serie dovresti risolvere.

Infine il valore efficace per tensioni sinusoidali (e non è il nostro caso) è V_picco*0,707. :wink:


Top
 Profilo  
 
 Oggetto del messaggio: Re: Resistenza a monte di ponte di diodi?
MessaggioInviato: mercoledì 9 dicembre 2015, 22:04 
Non connesso

Iscritto il: domenica 14 marzo 2010, 21:37
Messaggi: 1993
Località: Faenza
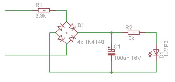
L 'idea di red707 è la seguente :
Allegato:
Resistenza a monte di ponte di diodi - 1.JPG
Resistenza a monte di ponte di diodi - 1.JPG [ 12.76 KiB | Osservato 7673 volte ]

apparentemente complesso, è invece, semplice da risolvere.
La tensione di ingresso è un' onda quadra quindi, a valle del raddrizzatore è un' onda a tensione costante.
Se in ingresso ci fosse una sinusoide, si dovrebbe ragionare diversamente.

Quindi, se stabiliamo 12 V sul condensatore (per usare condensatori a 16 V), allora possiamo immediatamente calcolare R2, che alimenta il LED : (12 V - 1.5 V) / 1.05 mA = 10k.
Per calcolare R1 consideriamo la tensione di ingresso con valore di 17 V sia di picco, sia efficace.
Di conseguenza la resistenza deve creare una caduta di tensione di circa 17 V - 1.41 - 12 V = 3.59 V che, attraversati da 1.05 mA, richiedono 3.59V /1.05 mA = 3.42 kOhm.
Il valore commerciale vicino è 3.3k.

Se si vuole variare la corrente al LED, occorre variare in proporzione entrambe le resistenze.

Il condensatore, invece, può essere calcolato utilizzando la formula ic = C * dV / dt, da cui C = ic * dt / dV, ovvero :
C = 1 mA * 1 sec. / 5 V = 200 uF, valore commerciale 220 uF 16 V

In questo modo, risolveremo il problema dei condensatori cicciotti che si nascondono nelle toilette per non pagare il biglietto ...

Se il circuito dovesse essere alimentato a tensione sinusoidale, allora andrebbe calcolato diversamente.


Stefano Minghetti


Top
 Profilo  
 
 Oggetto del messaggio: Re: Resistenza a monte di ponte di diodi?
MessaggioInviato: venerdì 11 dicembre 2015, 17:04 
Non connesso

Iscritto il: giovedì 2 gennaio 2014, 16:13
Messaggi: 361
Località: Bassa Romagna
Grazie a tutti.... alla fine sono riuscito a far stare tutto nelle toilette e ad ottenere un'intensità luminosa soddisfacente..... c'ho dovuto mettere 30kohm di resistenze! Mannaggia ai led ad alta luminosità!

Adesso, finite le ultime modifiche estetiche alla cassa potrò rimontare il tutto e agganciarlo al resto del convoglio.....


Top
 Profilo  
 
Visualizza ultimi messaggi:  Ordina per  
Apri un nuovo argomento Rispondi all’argomento  [ 10 messaggi ] 

Tutti gli orari sono UTC + 1 ora [ ora legale ]


Chi c’è in linea

Visitano il forum: Nessuno e 10 ospiti


Non puoi aprire nuovi argomenti
Non puoi rispondere negli argomenti
Non puoi modificare i tuoi messaggi
Non puoi cancellare i tuoi messaggi
Non puoi inviare allegati

Cerca per:
Vai a:  
banner_piko

Duegi Editrice - Via Stazione 10, 35031 Abano Terme (PD). Italy - Tel. 049.711.363 - Fax 049.862.60.77 - duegi@duegieditrice.it - shop@duegieditrice.it
Direttore editoriale: Luigi Cantamessa - Amministratore unico: Federico Mogioni - Direttore responsabile: Pietro Fattori.
Registro Operatori della Comunicazione n° 37957. Partita iva IT 05448560283 Tutti i diritti riservati Duegi Editrice Srl