[/quote]
Tz ha scritto:
Mi pare corretto, l'importante è che devi avere il controllo di chiusura del PL prima di poter aprire il segnale oppure se apri il segnale col TcPL devi prima aver dato la marcia a vista al treno...

Il difficile è stampare un modulo in 1/87 che sia leggibile !
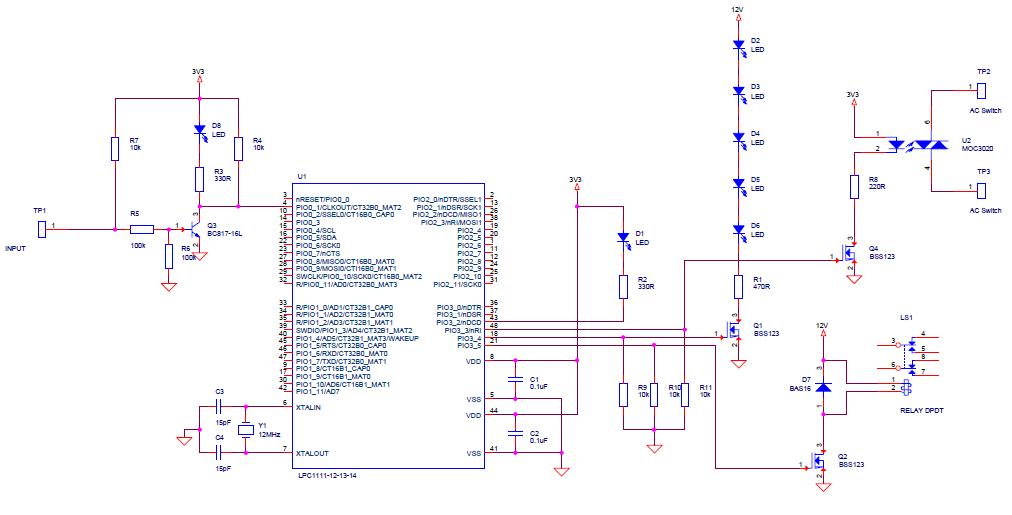
Per quanto riguarda le interfacce, ho preparato un piccolo schemino di principio :
Allegato:
ProvaInterfacciamento_1.JPG [ 55.71 KiB | Osservato 4812 volte ]
Mostra alcuni esempi per come interfacciare un processore (vale per i piccoli come per i grandi) :
- ingresso : basta un contatto verso massa per farlo commutare
- uscita per LED singolo. Io, di solito, anche un led lo comando con un transistore. Ma se non se ne hanno tanti, può andare bene anche così
- uscita per una serie di LEDs. La serie non si accenderebbe con soli 3V, quindi abbisogna di una tensione più alta. P.es. la 12V standard. E' il caso delle righe rosse (e bianche) del quadro luminoso di Tz (e del mio). Metterli in parallelo non sarebbe conveniente, perchè le tolleranze sulla tensione individuale evidenzierebbero differenze di luminosità fra LEDs della stessa catena. Inoltre si sprecherebbe più energia
- uscita per pilotaggio relè. Se si commutano carichi induttivi, come bobine, potrebbe essere necessario mettere condensatori sui contatti. Per evitare che le sovratensioni creino disturbi al processore
- uscita per pilotaggio fototriac. Non costa molto (basta cercare su FARNELL o RS, o da negozi di componenti elettronici). Occorre fare attenzione, però. In caso di pilotaggio di carichi induttivi (solite bobine), potrebbe essere necessario mettere condensatore e resistenza per evitare l' autoinnesco. Quello indicato porta 100 mA, pochi. Ma esiste uno schemino per fargli pilotare un triac anche da 16A.
Io, però, per gli scambi ho usato relè, perchè il triac mi pareva meno affidabile. Se si rompe, può tenere alimentata la bobina e bruciarla prima che uno se ne accorga.
Comunque la coppia di dispositivi (fototriac e triac) costa qualche Euro.
I moduli già fatti cui accennava MAX5726, invece, vanno tranquillamente oltre i 50 Euro.
Tutto questo può essere utile per un sistema che comandi treni in analogico, per i quali i moduli DCC ed i programmi di circolazione ed itinerari esistenti non sono, per ora, applicabili.
Stefano Minghetti
correzione : aggiunta la massa cortesemente segnala da Tz