Oggi è lunedì 27 aprile 2026, 7:17

Tutti gli orari sono UTC + 1 ora [ ora legale ]




Apri un nuovo argomento Rispondi all’argomento  [ 288 messaggi ]  Vai alla pagina Precedente  1 ... 10, 11, 12, 13, 14, 15, 16 ... 20  Prossimo
Autore Messaggio
 Oggetto del messaggio: Re: DCC non è l'unica soluzione....ARDUINO, YES HE CAN!!
MessaggioInviato: sabato 22 dicembre 2012, 16:31 
Non connesso

Iscritto il: venerdì 25 aprile 2008, 12:15
Messaggi: 1897
amario ha scritto:
... :idea: Questo è un mio progetto "Controllo velocità treni modello con Arduino"
http://www.gioblu.com/community/forum/topic?id=433
dove troverete i sorgenti del progetto , scorrete un po' il thread
Nel forum cui rimandi alleghi il link dello schema del progetto, ma se ci vado a cliccare, mi risponde "Pagina non trovata".


Top
 Profilo  
 
 Oggetto del messaggio: Re: DCC non è l'unica soluzione....ARDUINO, YES HE CAN!!
MessaggioInviato: sabato 22 dicembre 2012, 18:08 
Non connesso

Iscritto il: sabato 14 gennaio 2006, 12:01
Messaggi: 153
Località: Valle Seriana
Purtroppo è sparito, cerca comunque in rete che trovi qualche riferimento se ti interessa :wink:


Top
 Profilo  
 
 Oggetto del messaggio: Re: DCC non è l'unica soluzione....ARDUINO, YES HE CAN!!
MessaggioInviato: sabato 22 dicembre 2012, 19:56 
Non connesso

Iscritto il: domenica 15 luglio 2007, 9:46
Messaggi: 6854
Località: Regione FVG
Potrebbe essere qui?


Top
 Profilo  
 
 Oggetto del messaggio: Re: DCC non è l'unica soluzione....ARDUINO, YES HE CAN!!
MessaggioInviato: domenica 23 dicembre 2012, 18:18 
Non connesso

Iscritto il: sabato 14 gennaio 2006, 12:01
Messaggi: 153
Località: Valle Seriana
No non è quello. :wink:
Comunque il progetto originale era analogico e usava componenti discreti, transistor, condensatori , etc etc, il progetto con Arduino usa pochissimi componenti, tra i quali quello segnalato nel thread precedente, L298, e poco altro


Top
 Profilo  
 
 Oggetto del messaggio: Re: DCC non è l'unica soluzione....ARDUINO, YES HE CAN!!
MessaggioInviato: domenica 23 dicembre 2012, 19:12 
Non connesso

Iscritto il: venerdì 25 aprile 2008, 12:15
Messaggi: 1897
amario ha scritto:
No non è quello. :wink:
Comunque il progetto originale era analogico e usava componenti discreti, transistor, condensatori , etc etc, il progetto con Arduino usa pochissimi componenti, tra i quali quello segnalato nel thread precedente, L298, e poco altro

Scusa, cercalo, riprendilo, altrimenti ridisegnalo e postalo quì.


Top
 Profilo  
 
 Oggetto del messaggio: Re: DCC non è l'unica soluzione....ARDUINO, YES HE CAN!!
MessaggioInviato: martedì 19 febbraio 2013, 22:37 
Non connesso

Nome: G.P.
Iscritto il: lunedì 25 gennaio 2010, 0:08
Messaggi: 1715
Riesumo il topic perchè finalmente ho trovato un po di tempo per postare lo schema di principio dell'utilizzo di Arduino.

Ogni servo è pilotato attraverso un PIN di I/O di arduino attraverso il suo pulsante.

E' davvero cosi complicato fare questo?

ciao!

EDIT: FIGURA ERRATA CANCELLATA, VEDI SUCCESSIVA


Ultima modifica di crystal13 il sabato 23 febbraio 2013, 13:39, modificato 2 volte in totale.

Top
 Profilo  
 
 Oggetto del messaggio: Re: DCC non è l'unica soluzione....ARDUINO, YES HE CAN!!
MessaggioInviato: venerdì 22 febbraio 2013, 9:59 
Non connesso

Nome: G.P.
Iscritto il: lunedì 25 gennaio 2010, 0:08
Messaggi: 1715
E questo è il codice da inserire in Arduino (copia e incolla nel suo IDE).

Codice:
#include

Servo myservo;
int pos = 0;

void setup()
{
  myservo.attach(9);
}

void loop()
{
  for(pos = 0; pos < 90; pos += 1)
  {
    myservo.write(pos);
    delay(15);
  }
  for(pos = 90; pos>=1; pos-=1)
  {
    myservo.write(pos);
    delay(15);
  }
}


Bisogna replicare questo codice per ogni servo.
I parametri su cui giocare sono 90 (che indica l'angolo che deve compiere) e 15 (sarebbe il delay).

Appena posso, posto il codice con il movimento con pulsante.

Aggiorno anche il primo post.


Top
 Profilo  
 
 Oggetto del messaggio: DCC non è l'unica soluzione....ARDUINO, YES HE CAN!!
MessaggioInviato: venerdì 22 febbraio 2013, 18:26 
Non connesso

Iscritto il: mercoledì 1 febbraio 2006, 12:40
Messaggi: 2857
Località: Bracciano (Roma)
Ciao Crystal, ma se P sono i pulsanti (immagino NA), quando li premi ottieni un corto secco tra i +5v e gnd.
Forse i fili neri che escoo dai pulsanti non vanno collegati a gnd . Cosa sbaglio?


Inviato dal mio iPad con Tapatalk HD


Top
 Profilo  
 
 Oggetto del messaggio: Re: DCC non è l'unica soluzione....ARDUINO, YES HE CAN!!
MessaggioInviato: venerdì 22 febbraio 2013, 20:15 
Non connesso

Iscritto il: martedì 17 gennaio 2006, 17:58
Messaggi: 792
Località: La Spezia, east coast
lucaregoli ha scritto:
Ciao Crystal, ma se P sono i pulsanti (immagino NA), quando li premi ottieni un corto secco tra i +5v e gnd.
Forse i fili neri che escoo dai pulsanti non vanno collegati a gnd . Cosa sbaglio?


Inviato dal mio iPad con Tapatalk HD


Sparo la mia cazzata : Forse il nodo sulla massa tra il pulsante e la resistenza all'ingresso PIN I/O non ci và messo ... Così si che arriverebbe un input in ingresso , e poi , io sono cecato , ma la tensione scritta in giallo , non leggo il valore sul bianco del monitor ..... Quanto è ?


Top
 Profilo  
 
 Oggetto del messaggio: Re: DCC non è l'unica soluzione....ARDUINO, YES HE CAN!!
MessaggioInviato: venerdì 22 febbraio 2013, 22:22 
Non connesso

Iscritto il: domenica 14 marzo 2010, 21:37
Messaggi: 1994
Località: Faenza
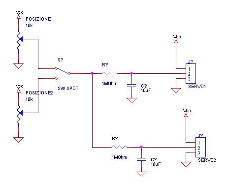
Ma ... questo ?
Allegato:
Schema comando con potenziometri - 1.JPG
Schema comando con potenziometri - 1.JPG [ 14.97 KiB | Osservato 4615 volte ]

E' uno schema teorico. Non l' ho provato.
Funzionerebbe solo coi servo comandati in tensione, purchè abbiano l' ingresso ad alta impedenza.
Dei servocomandi non ho trovato le caratteristiche tecniche.
I due potenziometri stabiliscono l' angolo di rotazione da raggiungere nelle due posizioni.
La resistenza ed il condensatore stabiliscono il tempo di corsa (alcuni secondi coi valori indicati).
A valori differenti della resistenza corripondono tempi diversi. Se si mettono due resistenze con un diodo in serie a ciascuna, si possono differenziare i tempi per i due movimenti.
Nell' esempio è mostrato il pilotaggio di due servo.
Potrebbero essere quelli di due barriere dello stesso PL. Mettendo resistenze di valore diverso, potrebbero chiudersi in tempi diversi, come al vero.

Lo switch potrebbe anche essere un relè, facente parte di una logica di comando di una serie di enti.


Stefano Minghetti


Top
 Profilo  
 
 Oggetto del messaggio: Re: DCC non è l'unica soluzione....ARDUINO, YES HE CAN!!
MessaggioInviato: venerdì 22 febbraio 2013, 22:34 
Non connesso

Nome: G.P.
Iscritto il: lunedì 25 gennaio 2010, 0:08
Messaggi: 1715
chiedo scusa a tutti, è evidente l'errore segnalato.

Dunque, il circuito che io ho personalmente testato è questo:
(arduino un servo)
http://www.mauroalfieri.it/elettronica/ ... servo.html

e ho cercato, evidentemente troppo velocemente, di fonderlo a questo:
(arduino e un micro pulsante)
http://www.mauroalfieri.it/elettronica/ ... sante.html

Ragionando un attimo, il circuito corretto dovrebbe essere questo:
Immagine

Appena ho un attimo lo provo.
Grazie a chi vuol ragionarci insieme.


Top
 Profilo  
 
 Oggetto del messaggio: DCC non è l'unica soluzione....ARDUINO, YES HE CAN!!
MessaggioInviato: sabato 23 febbraio 2013, 8:00 
Non connesso

Iscritto il: mercoledì 1 febbraio 2006, 12:40
Messaggi: 2857
Località: Bracciano (Roma)
Immagino che la resistenza serva solo per proteggere la porta da una messa a massa secca. Corretto?


Inviato dal mio iPad con Tapatalk HD


Top
 Profilo  
 
 Oggetto del messaggio: Re: DCC non è l'unica soluzione....ARDUINO, YES HE CAN!!
MessaggioInviato: sabato 23 febbraio 2013, 12:05 
Non connesso

Iscritto il: venerdì 20 gennaio 2006, 19:41
Messaggi: 2863
No, serve per non mettere in cortocircuito l'alimentazione quando premi il pulsante.


Top
 Profilo  
 
 Oggetto del messaggio: Re: DCC non è l'unica soluzione....ARDUINO, YES HE CAN!!
MessaggioInviato: sabato 23 febbraio 2013, 13:39 
Non connesso

Nome: G.P.
Iscritto il: lunedì 25 gennaio 2010, 0:08
Messaggi: 1715
confermo il funzionamento del circuito in figura e quanto dice Tz.

Rimuovo la prima in quanto errata.

Grazie per la segnalazione!


Top
 Profilo  
 
 Oggetto del messaggio: Re: DCC non è l'unica soluzione....ARDUINO, YES HE CAN!!
MessaggioInviato: domenica 24 febbraio 2013, 0:37 
Non connesso

Iscritto il: mercoledì 20 settembre 2006, 20:44
Messaggi: 6418
Località: Sorbolo di Sorbolo Mezzani (PR)
Tz ha scritto:
No, serve per non mettere in cortocircuito l'alimentazione quando premi il pulsante.


crystal13 ha scritto:
confermo il funzionamento del circuito in figura e quanto dice Tz.

Rimuovo la prima in quanto errata.

Grazie per la segnalazione!


Direi proprio che quel collegamento è il pilotaggio di un ingresso, diversanente non serve a niente (a prescindere dalla configurazione del pin) e tanto meno mette in corto circuito qualcosa, cosa poi faccia l'ingresso dipende dal programma sviluppato. Caso mai si fa passare un pò di corrente nella resistenza, ma sempre per niente.


Top
 Profilo  
 
Visualizza ultimi messaggi:  Ordina per  
Apri un nuovo argomento Rispondi all’argomento  [ 288 messaggi ]  Vai alla pagina Precedente  1 ... 10, 11, 12, 13, 14, 15, 16 ... 20  Prossimo

Tutti gli orari sono UTC + 1 ora [ ora legale ]


Chi c’è in linea

Visitano il forum: d.pecchioni, Google Adsense [Bot], Majestic-12 [Bot], nanniag e 64 ospiti


Non puoi aprire nuovi argomenti
Non puoi rispondere negli argomenti
Non puoi modificare i tuoi messaggi
Non puoi cancellare i tuoi messaggi
Non puoi inviare allegati

Cerca per:
Vai a:  
banner_piko

Duegi Editrice - Via Stazione 10, 35031 Abano Terme (PD). Italy - Tel. 049.711.363 - Fax 049.862.60.77 - duegi@duegieditrice.it - shop@duegieditrice.it
Direttore editoriale: Luigi Cantamessa - Amministratore unico: Federico Mogioni - Direttore responsabile: Pietro Fattori.
Registro Operatori della Comunicazione n° 37957. Partita iva IT 05448560283 Tutti i diritti riservati Duegi Editrice Srl