Oggi è giovedì 16 aprile 2026, 11:50

Tutti gli orari sono UTC + 1 ora [ ora legale ]




Apri un nuovo argomento Rispondi all’argomento  [ 3 messaggi ] 
Autore Messaggio
 Oggetto del messaggio: Piano schematico Milano Centrale-aggiornamento
MessaggioInviato: lunedì 27 agosto 2012, 17:50 
Non connesso

Iscritto il: giovedì 30 marzo 2006, 15:30
Messaggi: 294
Località: Milano
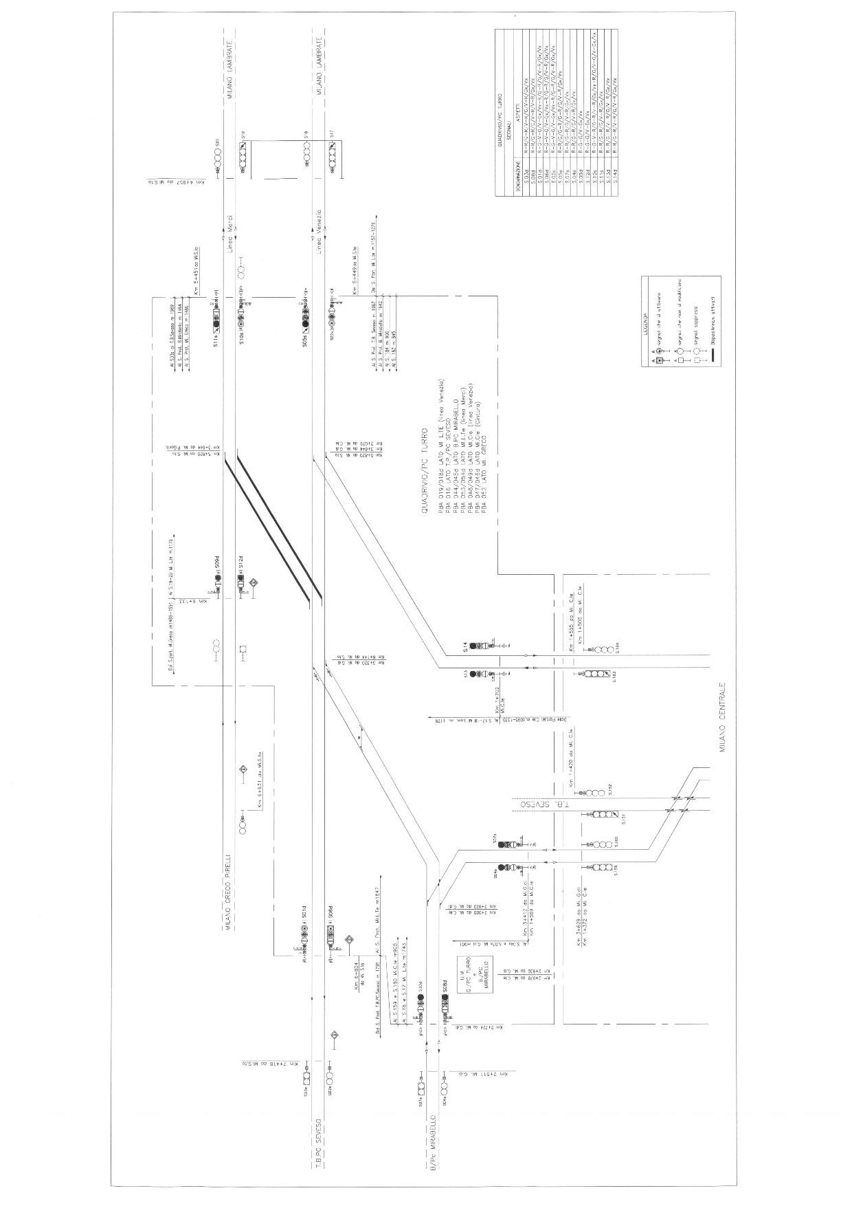
Il piano schematico della stazione è stato modificato ultimamante con l'aggiunta del collegamento a doppio binario con la stazione Garibaldi ed i 2 nuovi binari per la stazione di Lambrate, linea Venezia.

Tali modifiche hanno portato alla variazione dei fasci di ricovero Est ed Ovest, alla soppressione del piano trasbordatore del fascio centrale ed alla soppressione della linea di cintura per il collegamento dei fasci Est ed Ovest.

Qualcuno ha maggiori info e dettagli da aggiungere? Magari il dettaglio del nuovo piano schematico...

Grazie.

Marco


Top
 Profilo  
 
 Oggetto del messaggio: Re: Piano schematico Milano Centrale-aggiornamento
MessaggioInviato: mercoledì 17 ottobre 2012, 16:50 
Non connesso

Iscritto il: giovedì 30 marzo 2006, 15:30
Messaggi: 294
Località: Milano
Allego 2 immagini, una di parte del piano della stazione nell'anno 2000 ed uno modificato a mano (sorry!) dell'attuale con le modifiche di cui ho prima parlato; se qualcuno avesse il piano definitivo debitamente aggiornato...
Marco


Allegati:
Commento file: Piano 2000
Milano centrale layout 2000 (2).jpg
Milano centrale layout 2000 (2).jpg [ 97.06 KiB | Osservato 2809 volte ]
Commento file: Piano 2012
Milano centrale layout 2012 r.1.jpg
Milano centrale layout 2012 r.1.jpg [ 82.22 KiB | Osservato 2809 volte ]
Top
 Profilo  
 
 Oggetto del messaggio: Re: Piano schematico Milano Centrale-aggiornamento
MessaggioInviato: venerdì 19 ottobre 2012, 13:01 
Non connesso

Iscritto il: giovedì 30 marzo 2006, 15:30
Messaggi: 294
Località: Milano
Ulteriori dettagli, sempre in attesa di qualcuno che aggiunga il piano schematico definitivo...

Marco


Allegati:
Milano centrale 2012 linea circolazione.jpg
Milano centrale 2012 linea circolazione.jpg [ 70.61 KiB | Osservato 2703 volte ]
Milano centrale layout 2000 linea circolazione.jpg
Milano centrale layout 2000 linea circolazione.jpg [ 120.06 KiB | Osservato 2703 volte ]
Milano centrale layout 2012 details.jpg
Milano centrale layout 2012 details.jpg [ 83.08 KiB | Osservato 2703 volte ]
Milano centrale layout 2000 details.jpg
Milano centrale layout 2000 details.jpg [ 184.96 KiB | Osservato 2703 volte ]
Milano centrale connessioni Lambrate Garibaldi Greco.jpg
Milano centrale connessioni Lambrate Garibaldi Greco.jpg [ 197.98 KiB | Osservato 2703 volte ]
Top
 Profilo  
 
Visualizza ultimi messaggi:  Ordina per  
Apri un nuovo argomento Rispondi all’argomento  [ 3 messaggi ] 

Tutti gli orari sono UTC + 1 ora [ ora legale ]


Chi c’è in linea

Visitano il forum: Nessuno e 35 ospiti


Non puoi aprire nuovi argomenti
Non puoi rispondere negli argomenti
Non puoi modificare i tuoi messaggi
Non puoi cancellare i tuoi messaggi
Non puoi inviare allegati

Cerca per:
Vai a:  
banner_piko

Duegi Editrice - Via Stazione 10, 35031 Abano Terme (PD). Italy - Tel. 049.711.363 - Fax 049.862.60.77 - duegi@duegieditrice.it - shop@duegieditrice.it
Direttore editoriale: Luigi Cantamessa - Amministratore unico: Federico Mogioni - Direttore responsabile: Pietro Fattori.
Registro Operatori della Comunicazione n° 37957. Partita iva IT 05448560283 Tutti i diritti riservati Duegi Editrice Srl