Oggi è venerdì 20 febbraio 2026, 21:29

Tutti gli orari sono UTC + 1 ora [ ora legale ]




Apri un nuovo argomento Rispondi all’argomento  [ 924 messaggi ]  Vai alla pagina Precedente  1, 2, 3, 4, 5 ... 62  Prossimo
Autore Messaggio
 Oggetto del messaggio: Re: PLASTICO: 4S
MessaggioInviato: lunedì 30 maggio 2022, 13:27 
Non connesso

Iscritto il: lunedì 5 novembre 2018, 16:40
Messaggi: 2061
Località: Borgosesia (VC)
Buon pomeriggio a tutti.
E’ passato un mese: ho avuto parecchi impegni e, sul lato del plastico, ho fatto numerosi test che mi hanno rallentato.
Comunque: la stazione nascosta DB è finita e testata.
Vi mostro l’immagine che “immortala” la posa del primo binario e quindi il lavoro finito.

Per il fissaggio dei binari, invece che incollarli come avevo fatto per “Solis”, ho preferito avvitarli, garantendomi una facile rimozione in caso si rendano necessarie modifiche in futuro. Inizialmente ho usato viti a testa tonda e rondelle poi ho trovato delle viti con finta rondella che mi sembrano ideali per questo scopo. Ovviamente non si deve esagerare con la forza nell’avvitarle altrimenti si rischia di staccare le traversine dal profilato metallico. E’ sufficiente fermarsi al momento un cui il binario inizia a stare fermo…


Allegati:
2022 05 04 - posa primo binario.jpg
2022 05 04 - posa primo binario.jpg [ 225.38 KiB | Osservato 9575 volte ]
2022 05 30 - collaudo stazione nascosta DB-1.jpg
2022 05 30 - collaudo stazione nascosta DB-1.jpg [ 241.79 KiB | Osservato 9575 volte ]
2022 05 30 - collaudo stazione nascosta DB-2.jpg
2022 05 30 - collaudo stazione nascosta DB-2.jpg [ 214.05 KiB | Osservato 9575 volte ]
2022 05 30 - collaudo stazione nascosta DB-3.jpg
2022 05 30 - collaudo stazione nascosta DB-3.jpg [ 278.16 KiB | Osservato 9575 volte ]
2022 05 30 - collaudo stazione nascosta DB-9.jpg
2022 05 30 - collaudo stazione nascosta DB-9.jpg [ 227.72 KiB | Osservato 9575 volte ]
2022 05 30 - collaudo stazione nascosta DB-8.jpg
2022 05 30 - collaudo stazione nascosta DB-8.jpg [ 242.65 KiB | Osservato 9575 volte ]
Top
 Profilo  
 
 Oggetto del messaggio: Re: PLASTICO: 4S
MessaggioInviato: lunedì 30 maggio 2022, 13:31 
Non connesso

Iscritto il: lunedì 5 novembre 2018, 16:40
Messaggi: 2061
Località: Borgosesia (VC)
… ciò che mi ha impegnato di più è stata la progettazione dell’impianto elettrico.
Essendo un “neofita” del digitale ho fatto un pò di letture prima di decidermi.

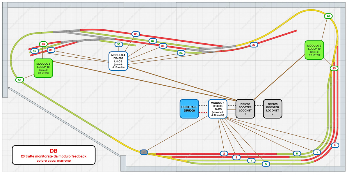
La centrale scelta è la Digikeijs DR5000, affiancata da due boosters DR5033.
I treni verranno alimentati esclusivamente dai due boosters mentre la centrale comanderà tutti gli accessori (deviatoi e segnali). In questo modo in caso di cortocircuito andrà in protezione uno dei boosters ma la centrale dovrebbe rimanere sempre operativa consentendomi di poter continuare a manovrare i deviatoi.

Per i deviatoi ho scelto il decoder DR4018 sempre di Digikeijs e i motori lenti MTB MP1.
Il preset 6 del decoder è fatto apposta per questo tipo di motori, per cui non servono ulteriori componenti come per altre tipologie di motori lenti (es. Tortoise…)
Per i segnali RhB userò ancora il DR4018 ma con il preset 2.
Per comandare i segnali FS (tema ancora da studiare nei dettagli) penso di adottare i decoder di oscilloscopio.
Per quelli DB (ad ala data l’epoca di ambientazione) a suo tempo analizzerò le alternative disponibili. Sul mercato esistono segnali motorizzati ad ala che incorporano il decoder ma hanno un costo notevole. Comunque c’è tempo…

Per le retroazioni infine ho optato per una rete Loconet con mix di moduli Digikeijs (16 sezioni) e Oscilloscopio (8 sezioni) in modo da posizionare i moduli il più vicino possibile ai tratti da monitorare. Ho deciso di rinunciare al RailCom, lasciando il compito di individuare i rotabili al software di controllo.
Per quest’ultimo argomento sono ancora in alto mare nella scelta definitiva.
I sezionamenti sono per ora impostati ipotizzando di adottare TrainController: un solo sensore per ogni blocco. Le sezioni della stazione nascosta DB sono 8, ciascuna lunga poco più di due metri e composta da 3 pezzi di binario flessibile. Tutti gli spezzoni di binario sono stati elettrificati in modo da potere, se necessario, aggiungere altri sensori qualora, invece di TrainController, alla fine adottassi altri tipi di software che li necessitano.

Allego gli schemi dell’impianto elettrico/digitale.


Allegati:
2022 05 30 accessori DB.jpg
2022 05 30 accessori DB.jpg [ 268.01 KiB | Osservato 9514 volte ]
2022 05 30 accessori FS.jpg
2022 05 30 accessori FS.jpg [ 265.28 KiB | Osservato 9514 volte ]
2022 05 30 accessori RhB.jpg
2022 05 30 accessori RhB.jpg [ 265.04 KiB | Osservato 9514 volte ]
2022 05 30 rete Loconet.jpg
2022 05 30 rete Loconet.jpg [ 200.89 KiB | Osservato 9514 volte ]
2022 05 30 retroazioni DB.jpg
2022 05 30 retroazioni DB.jpg [ 241.83 KiB | Osservato 9514 volte ]
2022 05 30 retroazioni FS.jpg
2022 05 30 retroazioni FS.jpg [ 236.21 KiB | Osservato 9514 volte ]
2022 05 30 retroazioni RhB.jpg
2022 05 30 retroazioni RhB.jpg [ 255.16 KiB | Osservato 9514 volte ]
2022 05 30 colore cavi.jpg
2022 05 30 colore cavi.jpg [ 237.18 KiB | Osservato 9575 volte ]


Ultima modifica di Luca Solis il lunedì 30 maggio 2022, 16:51, modificato 1 volta in totale.
Top
 Profilo  
 
 Oggetto del messaggio: Re: PLASTICO: 4S
MessaggioInviato: lunedì 30 maggio 2022, 13:33 
Non connesso

Iscritto il: lunedì 5 novembre 2018, 16:40
Messaggi: 2061
Località: Borgosesia (VC)
Una delle complicazioni di “4S” è che non posso costruire la struttura della parte a vista in H0 prima di aver completato la parte in H0m.
Solo che per collaudare i moduli digitali e, più in generale, il funzionamento delle stazioni nascoste in H0, devo poter collegare centralina, boosters e decoder vari ai binari.

Ho quindi predisposto i primi due pannelli di controllo (in totale saranno 4), attaccando quello con la centralina ad un “trespolo” temporaneo, facilmente spostabile.

Alla fine il pannello sarà collocato subito sotto il bordo anteriore del plastico H0, lato “Sorbole”.

Il secondo pannello predisposto è quello che riguarda la parte a 220V (interruttore generale, luci e prese) che al momento non ritengo necessario (né sicuro) montare su un analogo “trespolo”.
I collegamenti alla rete 220V sono quindi provvisori, ma in totale sicurezza.

Allego un prospetto con il posizionamento finale dei pannelli di comando.


Allegati:
2022 05 30 - collaudo stazione nascosta DB-4.jpg
2022 05 30 - collaudo stazione nascosta DB-4.jpg [ 228.45 KiB | Osservato 9574 volte ]
2022 05 30 - collaudo stazione nascosta DB-5.jpg
2022 05 30 - collaudo stazione nascosta DB-5.jpg [ 228.14 KiB | Osservato 9574 volte ]
2022 05 30 - collaudo stazione nascosta DB-6.jpg
2022 05 30 - collaudo stazione nascosta DB-6.jpg [ 279.32 KiB | Osservato 9574 volte ]
2022 05 30 - collaudo stazione nascosta DB-7.jpg
2022 05 30 - collaudo stazione nascosta DB-7.jpg [ 232.2 KiB | Osservato 9574 volte ]
2022 05 30 disposizione comandi.jpg
2022 05 30 disposizione comandi.jpg [ 213.98 KiB | Osservato 9574 volte ]
Top
 Profilo  
 
 Oggetto del messaggio: Re: PLASTICO: 4S
MessaggioInviato: lunedì 30 maggio 2022, 15:57 
Non connesso

Nome: Giuseppe Randazzo
Iscritto il: venerdì 14 giugno 2013, 16:53
Messaggi: 1609
Località: Milano
Complimenti per tutto, sei partito davvero bene e sono certo che verrà fuori un gran bel plastico.
Ottimo lavoro anche sull'impianto di illuminazione che, mi sa, terrò presente per implementare il mio.
Tutto pulito, preciso, impeccabile... be', vai avanti così!
Giuseppe


Top
 Profilo  
 
 Oggetto del messaggio: Re: PLASTICO: 4S
MessaggioInviato: lunedì 30 maggio 2022, 16:11 
Non connesso

Iscritto il: lunedì 5 novembre 2018, 16:40
Messaggi: 2061
Località: Borgosesia (VC)
Troppo generoso, comunque ti ringrazio per la fiducia e l'incoraggiamento!
:wink:

P.S.
Per l'illuminazione: ho visto impianti a led comandati da centraline in grado di fare la differenza.
Ma le strisce di led vanno posizionate ad una distanza non eccessiva dal plastico.
In pratica avrei dovuto prevedere una copertura del plastico RhB a circa 40/50 cm dal piano delle rotaie.
La soluzione trovata è abbastanza economica e mi consente di illuminare entrambi i plastici dal soffitto.
Probabilmente aggiungerò delle strisce di led sotto al plastico RhB per illuminare le parti del plastico in H0 parzialmente sovrastate dal primo.
Ma prima di giungere a quello stadio mancano anni di lavoro e a me serviva un'illuminazione efficace sin dall'inizio.


Top
 Profilo  
 
 Oggetto del messaggio: Re: PLASTICO: 4S
MessaggioInviato: lunedì 30 maggio 2022, 16:52 
Non connesso

Iscritto il: lunedì 5 novembre 2018, 16:40
Messaggi: 2061
Località: Borgosesia (VC)
Talvolta, durante le fasi più “noiose” del lavoro di cablaggio, con la mente provo a visualizzare il plastico finito.
Vi mostro uno schema con il posizionamento degli edifici leggermente variato rispetto al progetto pubblicato in precedenza.


Allegati:
modifica posizione edifici.jpg
modifica posizione edifici.jpg [ 233.58 KiB | Osservato 9511 volte ]
Top
 Profilo  
 
 Oggetto del messaggio: Re: PLASTICO: 4S
MessaggioInviato: lunedì 30 maggio 2022, 16:58 
Non connesso

Iscritto il: lunedì 5 novembre 2018, 16:40
Messaggi: 2061
Località: Borgosesia (VC)
Tornando a quanto realizzato finora, concludo con due brevi video che immortalano le prime prove di funzionamento della stazione nascosta DB.

https://youtu.be/IR9p1GsEhPI

https://youtu.be/i4QpkwobIdY


Ultima modifica di Luca Solis il domenica 25 dicembre 2022, 23:02, modificato 1 volta in totale.

Top
 Profilo  
 
 Oggetto del messaggio: Re: PLASTICO: 4S
MessaggioInviato: lunedì 30 maggio 2022, 18:18 
Non connesso

Iscritto il: sabato 14 gennaio 2006, 14:10
Messaggi: 1406
Località: Ventimiglia
Ciao
ti faccio i complimenti per tutto lo studio preliminare che hai fatto : è assolutamente necessario e fondamentale , e più preciso e dettagliato è sviluppato , meno inconvenienti usciranno nella realizzazione .

Ti chiedo un chiarimento : hai scritto che userai un solo sensore per ogni blocco , come intendi gestire poi il blocco stesso con Train Controller ?....userai solo il marcatore di stop , oppure nello stesso blocco metterai anche quello di rallentamento ?
ciao
Andrea


Top
 Profilo  
 
 Oggetto del messaggio: Re: PLASTICO: 4S
MessaggioInviato: lunedì 30 maggio 2022, 19:00 
Non connesso

Iscritto il: lunedì 5 novembre 2018, 16:40
Messaggi: 2061
Località: Borgosesia (VC)
andreachef ha scritto:
Ciao
ti faccio i complimenti per tutto lo studio preliminare che hai fatto : è assolutamente necessario e fondamentale , e più preciso e dettagliato è sviluppato , meno inconvenienti usciranno nella realizzazione...
Grazie!

andreachef ha scritto:
... hai scritto che userai un solo sensore per ogni blocco , come intendi gestire poi il blocco stesso con Train Controller ?....userai solo il marcatore di stop , oppure nello stesso blocco metterai anche quello di rallentamento ?
Andrea, ti confesso che al momento so pochissimo di questa materia. :oops: :oops: :oops:
Uno dei prossimi step è infatti scaricarmi la demo del programma e iniziare a fare delle prove.

Il progetto e il numero dei sensori previsti sono stati raccomandati da un utente super esperto di TC.
Ho visto il suo bellissimo plastico funzionare a meraviglia con un solo sensore per tratta e così vorrei provare a fare anch'io.
Il risparmio sui moduli di retroazione mitiga un pò il costo elevato dell'acquisto del programma.

Siccome però una decisione finale in materia non l'ho ancora presa, il cablaggio dei pochi binari già posati prevede comunque tre segmenti di binario per blocco tutti con saldato il loro bel cavo elettrico.
Se per qualsiasi motivo dovessi cambiare impostazione il lavoro è già predisposto e basterà sostituire un pò di scarpette metalliche con quelle isolanti... (e ovviamente aggiungere altri moduli di retroazione).
:wink:


Top
 Profilo  
 
 Oggetto del messaggio: Re: PLASTICO: 4S
MessaggioInviato: lunedì 30 maggio 2022, 19:40 
Non connesso

Iscritto il: martedì 13 marzo 2012, 21:58
Messaggi: 100
Località: Palermo
Accurato studio di fattibilità, lavoro preciso (molte soluzioni interessanti) e super pulito. Complimenti!!!

Hai già fatto delle prove con altri software tipo rocrail? anche li c'è la possibilità di controllare una tratta con un solo sensore.

Ti seguo con interesse. :wink:


Top
 Profilo  
 
 Oggetto del messaggio: Re: PLASTICO: 4S
MessaggioInviato: lunedì 30 maggio 2022, 20:00 
Non connesso

Iscritto il: lunedì 5 novembre 2018, 16:40
Messaggi: 2061
Località: Borgosesia (VC)
antonino91 ha scritto:
Accurato studio di fattibilità, lavoro preciso (molte soluzioni interessanti) e super pulito. Complimenti!!!...
Grazie!

antonino91 ha scritto:
Hai già fatto delle prove con altri software tipo rocrail?...
L'idea, se trovo il tempo, è di testare TrainController, iTrain e Rocrail prima di decidere...

antonino91 ha scritto:
Ti seguo con interesse. :wink:
Bene.
L'obiettivo è di ricevere stimoli e critiche.
Ho già fatto la stessa esperienza con "Solis", imparando veramente tanto dagli altri utenti.
Peccato che ultimamente ci sia una frequentazione più "rarefatta" nel Forum...


Ultima modifica di Luca Solis il martedì 11 marzo 2025, 9:45, modificato 1 volta in totale.

Top
 Profilo  
 
 Oggetto del messaggio: Re: PLASTICO: 4S
MessaggioInviato: lunedì 30 maggio 2022, 20:04 
Non connesso

Iscritto il: martedì 21 marzo 2017, 12:08
Messaggi: 1694
andreachef ha scritto:
Ciao
...............
Ti chiedo un chiarimento : hai scritto che userai un solo sensore per ogni blocco , come intendi gestire poi il blocco stesso con Train Controller ?....userai solo il marcatore di stop , oppure nello stesso blocco metterai anche quello di rallentamento ?
ciao
Andrea


Andrea
con TrainController (TC) basta un sensore di assorbimento per ogni blocco per rallentare, fermare il treno, azionare le funzioni della locomotiva o dei rotabili trainati, per sganciare vagoni e altro ancora, con i treni che possono percorrere il blocco nei due versi di marcia.
Questo grazie alla calibrazione avanzata della velocità, presente in TC e in Win-Digipet, a differenza, ad esempio, di RocRail, che richiede più di un sensore (almeno 2 sensori (1 per rallentare e 1 per l'arresto)) come chiaramente suggerito sulle istruzioni per avere un comportamento decente del rotabile.
Quindi (con TC) su un blocco con il sensore di assorbimento (io uso il protocollo LocoNet) metti i markers di rallentamento (gialli), quelli di stop (rossi) e tutti gli altri che vuoi, incluso quelli per la velocità.


Allegati:
2022-05-30_210012.jpg
2022-05-30_210012.jpg [ 75.54 KiB | Osservato 9456 volte ]
Top
 Profilo  
 
 Oggetto del messaggio: Re: PLASTICO: 4S
MessaggioInviato: mercoledì 1 giugno 2022, 16:48 
Non connesso

Iscritto il: lunedì 5 novembre 2018, 16:40
Messaggi: 2061
Località: Borgosesia (VC)
Fatta la prima esperienza con la stazione nascosta DB, per quella FS ho fatto un cambiamento, posando pannelli di Depron al posto del sughero.
E’ la prima volta che lo uso e mi sto trovando bene: più facile da disegnare, tagliare e incollare.
È’ però più delicato del sughero e quindi va fatta attenzione a non appoggiarci oggetti pesanti o colpirlo con utensili appuntiti.
Il costo è meno di un terzo rispetto al sughero che ha raggiunto prezzi molto alti…

Ho poi costruito la struttura che sostiene la curva che dalla stazione nascosta conduce verso la parte a vista: è uno dei due tratti in cui le linee FS e DB passano l’una sull’altra.

In vista della posa dei binari ho predisposto tutti gli spezzoni di cavo elettrico che mi serviranno (sei deviatoi e dieci sezioni da collegare ai moduli di retroazione) e, infine, preparato i tre deviatoi della radice destra.

I deviatoi Peco vanno privati della piccola molla che tiene fermi gli aghi, va eliminato il ponticello presente di serie che collega il cuore con gli aghi e fatta una saldatura tra parte fissa dell'ago e binario adiacente.
Per la polarizzazione del cuore sfrutto le uscite ausiliarie dei motori lenti MTB MP1.


Allegati:
2022 06 01 - preparazione stazione nascosta FS-1.jpg
2022 06 01 - preparazione stazione nascosta FS-1.jpg [ 197.89 KiB | Osservato 9252 volte ]
2022 06 01 - preparazione stazione nascosta FS-2.jpg
2022 06 01 - preparazione stazione nascosta FS-2.jpg [ 268.49 KiB | Osservato 9252 volte ]
2022 06 01 - preparazione stazione nascosta FS-3.jpg
2022 06 01 - preparazione stazione nascosta FS-3.jpg [ 225.71 KiB | Osservato 9252 volte ]
2022 06 01 - preparazione stazione nascosta FS-4.jpg
2022 06 01 - preparazione stazione nascosta FS-4.jpg [ 252 KiB | Osservato 9252 volte ]
Top
 Profilo  
 
 Oggetto del messaggio: Re: PLASTICO: 4S
MessaggioInviato: mercoledì 1 giugno 2022, 22:58 
Non connesso

Iscritto il: mercoledì 1 febbraio 2006, 12:40
Messaggi: 2850
Località: Bracciano (Roma)
Ciao omonimo :mrgreen: ,
ti consiglio anche di saldare ogni ago alla sua radice, per rinforzare il contatto elettrico della cerniera. Per esperienza è uno dei punti deboli specialmente se il deviatoio andrà dipinto o invecchiato.
inserisco l'immagine da "wiring for dcc . com" ed in particolare mi riferisco ai contatti segnati come "option"

Immagine


Top
 Profilo  
 
 Oggetto del messaggio: Re: PLASTICO: 4S
MessaggioInviato: giovedì 2 giugno 2022, 7:05 
Non connesso

Iscritto il: lunedì 5 novembre 2018, 16:40
Messaggi: 2061
Località: Borgosesia (VC)
Ciao Luca.
Tutto bene?

Ti ringrazio per il suggerimento, ma avrei deciso di fare quei collegamenti extra solo sui deviatoi dei tratti a vista.
Quelli nascosti non sono né verniciati né incollati (uso le viti).
Non vedo motivo perché la parte mobile degli aghi debba perdere il contatto nel tempo.
In ogni caso un intervento a posteriori sarà sempre possibile...

:wink:


Top
 Profilo  
 
Visualizza ultimi messaggi:  Ordina per  
Apri un nuovo argomento Rispondi all’argomento  [ 924 messaggi ]  Vai alla pagina Precedente  1, 2, 3, 4, 5 ... 62  Prossimo

Tutti gli orari sono UTC + 1 ora [ ora legale ]


Chi c’è in linea

Visitano il forum: Nessuno e 13 ospiti


Non puoi aprire nuovi argomenti
Non puoi rispondere negli argomenti
Non puoi modificare i tuoi messaggi
Non puoi cancellare i tuoi messaggi
Non puoi inviare allegati

Cerca per:
Vai a:  
banner_piko

Duegi Editrice - Via Stazione 10, 35031 Abano Terme (PD). Italy - Tel. 049.711.363 - Fax 049.862.60.77 - duegi@duegieditrice.it - shop@duegieditrice.it
Direttore editoriale: Luigi Cantamessa - Amministratore unico: Federico Mogioni - Direttore responsabile: Pietro Fattori.
Registro Operatori della Comunicazione n° 37957. Partita iva IT 05448560283 Tutti i diritti riservati Duegi Editrice Srl