Oggi è domenica 19 aprile 2026, 15:13

Tutti gli orari sono UTC + 1 ora [ ora legale ]




Apri un nuovo argomento Rispondi all’argomento  [ 330 messaggi ]  Vai alla pagina Precedente  1, 2, 3, 4, 5 ... 22  Prossimo
Autore Messaggio
 Oggetto del messaggio: Re: ELETTROTECNICA: L'impianto elettrico.
MessaggioInviato: giovedì 11 luglio 2013, 8:15 
Non connesso

Iscritto il: mercoledì 5 aprile 2006, 16:11
Messaggi: 5075
Località: Pistoia
Si potrebbe pensare a qualcosa del genere, dove il numero di diodi in serie asteriscati nel limitatore, serve a stabilire la corrente massima erogabile, che direi circa 5 A. Naturalmente, poi, in qualche modo saggiando la Vce del transistor limitatore (15 A di collettore con alimentatore da 7 ?) intervenire sull'alimentatore bloccandolo.

Come al solito è uno schema di principio su cui rimettere le mani.


Allegati:
limit.gif
limit.gif [ 16.57 KiB | Osservato 8242 volte ]
Top
 Profilo  
 
 Oggetto del messaggio: Re: ELETTROTECNICA: L'impianto elettrico.
MessaggioInviato: giovedì 11 luglio 2013, 8:53 
Non connesso

Iscritto il: venerdì 20 gennaio 2006, 19:41
Messaggi: 2863
ste.klausen21 ha scritto:

1) Nel mio caso, stremato da continue bruciature di transistors a causa di cortocircuiti (che vedo non affliggono Tz) ho sostituito il sistema con un pilotaggio a SCR a parzializzazione di fase (*) e con limitazione impulsiva della corrente
Ha anche il vantaggio di spuntare meglio i treni più "pigri".

2) per la fermata al blocco...........

3) le doppie trazioni e le spinte in coda, così come i treni navetta e gli elettrotreni richiederebbero un meccanismo in più........


1) In quasi 15 anni di esercizio non ho mai fottuto uno dei 35 alimentatori dell'intero plastico semplicemente perchè sono, appunto, a SCR (8A) protetti a monte da fusibili da 6 A (mai saltato nessuno) per gruppi da 8-10 alimentatori e a valle da fusibili da 2 o 3,15 A (fottuti a valanga...). Non sono il massimo per l'elettronica attuale ma sono alquanto robusti e li trovo estremamente efficienti (come dici spuntano qualunque catorcio...) oltre che realizzare una più che valida autoregolazione della velocità in funzione del carico.

2) Il mio sistema di blocco è diverso, sempre con rilevatori di assorbimento per l'occupazione/liberazione del BA ma non prevede una sezione di rallentamento, la frenatura e accelerazione graduale, tarabili sezione per sezione, è realizzata con reed e magnete sotto ogni treno per l'attivazione della frenatura mentre l'accelerazione dalla liberazione del BA.
Aspetti positivi: un sezionamento solo del binario per sezione di BA e facile rimodulazione dell'inizio frenatura spostando semplicemente il reed o il magnete sotto il treno.
Aspetto negativo: se non metti il magnete sotto il treno questo può circolare comunque sul plastico ma non è in grado di rispettare l'automatismo.

3) In virtù delle scelte cui punto 2) si possono realizzare senza problemi trazioni multiple anche simmetriche, navette con loco in spinta ecc... Qualche tira-molla può accadere in caso di frenatura nelle multiple simmetriche se la lunghezza del treno supera la lunghezza di metà di una sezione di BA e nello specifico, sul mio plastico, se si realizzano doppie/triple/quadruple simmetriche di 5-6 m di lunghezza...


Top
 Profilo  
 
 Oggetto del messaggio: Re: ELETTROTECNICA: L'impianto elettrico.
MessaggioInviato: sabato 13 luglio 2013, 22:44 
Non connesso

Iscritto il: domenica 14 marzo 2010, 21:37
Messaggi: 1993
Località: Faenza
Lo schema di Marcello non sarebbe adatto allo scopo. Non è sbagliato, ma la necessità di saturare il transistore in condizioni normali (assenza di cortocircuiti), richiederebbe un valore molto basso per la resistenza. E in caso di cortocircuito la resistenza assorbirebbe molta corrente.
Ma sulla falsariga di questo si può ipotizzare lo schema seguente :
Allegato:
Schema limitatore di corrente con foldback - 1.JPG
Schema limitatore di corrente con foldback - 1.JPG [ 51.37 KiB | Osservato 8176 volte ]

E' un limitatore di corrente a MOSFET. Il MOSFET ha il vantaggio di non richiedere energia per il pilotaggio.
Il principale limite di questo sistema è che, in cortocircuito, ai capi del Mosfet si troverebbero 15 V e 5 A, facendogli dissipare 75 W.
Ipotizzando come Mosfet regolatore un SEMELAB16P16K da RS-Components 737-9596 a 9.91 Eur in TO3, facile da montare, occorrerebbe un dissipatore da (100°C - 40°C) / 75 W - 0.5 = 0.3 °C/W, ovvero un dissipatore esagerato o in bagno di liquido.
Per limitare la dissipazione in cortocircuito, si può aggiungere la limitazione foldback, che è rappresentata all' interno della parte tratteggiata dello schema.
Quando, a causa di un sovraccarico, la tensione ai capi del MOSFET viene a superare circa 3 V, il fotoaccoppiatore entra in funzione, inserendo R4 che ha l' effetto di ridurre a poco più di 1 A la corrente erogata. La condizione permane fino a chè la tensione di uscita resta bassa.
Con questa aggiunta, la potenza dissipata arriverebbe al massimo a 3 V * 5 A, ovvero 15 W.
Richiederebbe un dissipatore da (100°C - 40°C) / 15 W - 0.5 = 3.5 °C/W, ancora non piccolissimo, ma fattibile.

Il passo successivo è l' adozione di un circuito integrato.
Ho trovato LM1084-ADJ di Texas Instrument (proveniente dalla linea ex National Semiconductor) che limita a 5A, ha il foldback, richiede solo due resistenze esterne ed è autoprotetto contro sovratemperature e sovracorrenti.

Oppure si potrebbe ricorrere ad alimentatori commerciali switching da 12V 5A. Sono limitati in corrente, hanno il foldback, non costano molto.
Per esempio http://www.robot-italy.com/it/switching ... 2v-5a.html

C' è, però, il problema segnalato da Tz. La corrente di 5A è abbastanza elevata, in grado di accennare piccole saldature (!).

Io mi orienterei su regolazioni e limitazioni sezione per sezione.

Per ora termino quì il lenzuolo.
Se mi troverò tempo metterò lo schema di parzializzazione (regolazione a duty cycle) con limitazione di corrente.
Purtroppo per qualche tempo ne avrò poco.


p.s. : funzione foldback: che vuol dire "piega indietro". Significa che la curva di risposta ha una piega che, all' atto pratico, riduce la corrente di uscita mano mano che si riduce la tensione di uscita. Quindi :
a 12 V avremo la massima corrente, p.es. 5 A.
a 2 V la corrente di uscita potrebbe essere ridotta, p.es. a 0.5 A.
Analoga riduzione, in proporzione, ai valori intermedi.
Il vantaggio è di ridurre la potenza erogata in caso di sovraccarico.
Se si tratta di un regolatore analogico, il vantaggio è molto grande per il dimensionamento del transistore che regola la potenza.



Stefano Minghetti


Top
 Profilo  
 
 Oggetto del messaggio: Re: ELETTROTECNICA: L'impianto elettrico.
MessaggioInviato: domenica 14 luglio 2013, 6:55 
Non connesso

Iscritto il: mercoledì 5 aprile 2006, 16:11
Messaggi: 5075
Località: Pistoia
Grazie ste.klausen21.

E' vero, la resistenza penso dovrebbe essere intorno ai 30 ohm, dipende un po' dal transistor usato. Il tuo schema è sicuramente più elaborato e di sicuro deve essere tenuto in considerazione come limitatore.

Quello che ho fatto io, spartanissimo, prevedrebbe un circuito altrettanto spartano che con una Vce fissata intervenga abbastanza rapidamente a togliere alimentazione al tutto, pensavo ad un relé in uscita all'alimentatore pilotato in qualche modo simile al tuo con un optoisolatore e stop. Il tuo è senz'altro migliore.

Il problema che temo è un po' quello cui accennava anche Tz, ossia la vulnerabilità dei transistor in usi di questo genere, non mi riferisco al limitatore, quello è già uno stadio precedente a quello del blocco, quindi più al sicuro dagli imprevisti di tutti i tipi che possono verificarsi sul binario.

L'uso di SCR è sempre il mio preferito, purtroppo l'andamento della corrente in uscita non è tale da consentire un sicuro funzionamento ai mezzi con decoder, che per il buon funzionamento in corrente continua necessitano di un'ondulazione limitata. Mi sembra di ricordare che lo schema usato da Tz, in questi casi, prevedeva un elettrolitico sull'uscita. E' così?


Top
 Profilo  
 
 Oggetto del messaggio: Re: ELETTROTECNICA: L'impianto elettrico.
MessaggioInviato: domenica 14 luglio 2013, 11:18 
Non connesso

Iscritto il: venerdì 20 gennaio 2006, 19:41
Messaggi: 2863
Il valore dell'elettrolitico l'avevo scelto a occhio osservando l'andamento dei picchi in uscita all'oscilloscopio e c'ho piazzato un... 3300 uF... le caratteristiche dell'autoregolazione in funzione del carico rimangono, i motori sono notevolmente meno sollecitati e nessuna macchina con decoder e/o con sound mi ha mai dato problemi... :D

Non ho mai pensato a una limitazione di corrente oltre l'uso di fusibili... :roll: ma non ho mai avuto problemi anche con 20 treni in circolazione e assorbimenti globali di 6-7 A solo per la trazione e altrettanti per il circuito di automazione (che nel mio plastico sono elettricamente separati) tranne, appunto, qualche deragliamento in cui ho capito che un fusibile per alimentatore da 3,15 A può essere troppo e creare qualche danno.


Top
 Profilo  
 
 Oggetto del messaggio: Re: ELETTROTECNICA: L'impianto elettrico.
MessaggioInviato: domenica 14 luglio 2013, 11:43 
Non connesso

Iscritto il: mercoledì 5 aprile 2006, 16:11
Messaggi: 5075
Località: Pistoia
Dopo una brutta esperienza con un elettrolitico in parallelo ai binari, che per uno scambio tallonato, causa corto mi rovinò la ruota di una loco, avevo deciso di non metterne più, ma se a te non hanno mai dato problemi quasi quasi riprovo. Sei sicuro che non sia il condensatore e non i 3 A a creare problemi?


Top
 Profilo  
 
 Oggetto del messaggio: Re: ELETTROTECNICA: L'impianto elettrico.
MessaggioInviato: domenica 14 luglio 2013, 12:50 
Non connesso

Iscritto il: venerdì 20 gennaio 2006, 19:41
Messaggi: 2863
Francamente senza elettrolitico i picchi sono eccessivamente alti (il mio schema alimenta l'SCR in alternata a 16 V...) e i 470 uF originari dello schema che ho adottato, copiato da una rivista americana di decenni or sono, sono un po' pochi, la stessa rivista in un aggiornamento di una 20ina di anni fa aumentava notevolmente quel valore fino a 4700 uF...
Incerto sul da farsi, quando nel 2000 decisi di adottare quello schema per i 35 alimentatori del mio plastico, feci delle prove osservando l'uscita all'oscilloscopio e decisi per i 3300 uF che ancora oggi reputo il miglior compromesso.
Il condensatore livella molto i picchi che altrimenti arriverebbero al motore, a mio avviso senza sminuire le caratteristiche dell'alimentatore a tutto vantaggio della salute del motore e, più recentemente, accertando che è perfettamente compatibile con qualsiasi mezzo con decoder e sound...

Non comprendo come possa invece danneggiare in caso di CC quando la corrente, nel mio caso, è limitata dal fusibile... se il fusibile non salta è perchè quel valore non è stato superato ma comunque sufficiente a scaldare eccessivamente la zona del CC... e qui il condensatore come può negativamente influire ?


Top
 Profilo  
 
 Oggetto del messaggio: Re: ELETTROTECNICA: L'impianto elettrico.
MessaggioInviato: domenica 14 luglio 2013, 14:55 
Non connesso

Iscritto il: mercoledì 5 aprile 2006, 16:11
Messaggi: 5075
Località: Pistoia
Quello che intendevo dire è che un condensatore da 3300 uF è abbastanza grosso da fare un bel buco se cortociutato quando è carico. Ora se c'è un fusibile già le cose migliorano, specialmente se è rapido, ma se è normale oppure, peggio ancora, ritardato ho l'impressione che il problema resti, poiché il cortocircuito il danno lo fa in una frazione di secondo, più o meno la stessa con cui interviene il fusibile.

Ma se come tu dici l'ondulazione residua è tale da permettere il buon funzionamento dei decoders, allora è il caso di provare: farò un po' di test.

Avevo già provato ad inserire un condensatore sull'uscita, ma non tutti i motori lo gradivano, alcuni modelli non avevano una velocità costante, si verificava una specie di pendolamento sull'alimentazione.


Top
 Profilo  
 
 Oggetto del messaggio: Re: ELETTROTECNICA: L'impianto elettrico.
MessaggioInviato: domenica 14 luglio 2013, 17:46 
Non connesso

Iscritto il: venerdì 20 gennaio 2006, 19:41
Messaggi: 2863
I danni che ho subito nel mio impianto a seguito di CC sono unicamente dovuti a un prolungato surriscaldamento degli elementi provocanti il CC che hanno fuso la plastica, una volta al cuore di un deviatoio un'altra la vela di una ruota e ritengo che solo un prolungato passaggio di corrente li possa provocare ma non la scarica pressochè istantanea di un condensatore. Purtroppo la corrente che ha fatto notevolmente riscaldare le parti non era sufficiente a far saltare il fusibile ma non vedo che colpa possa avere il povero condensatore che certo continuava a venir alimentato dall'SCR...

Un 3300 uF spiana molto ma dipende anche con che frequenza piloti l'SCR, sul mio pilotato a frequenza di rete i picchi sono ancora notevoli e tali da essere ancora ben distanti dalla corrente continua ma da non dar fastidio ad alcun decoder anche con sound !

Più che di motore non potrebbe essere un problema di pilotaggio dell'SCR ?


Top
 Profilo  
 
 Oggetto del messaggio: Re: ELETTROTECNICA: L'impianto elettrico.
MessaggioInviato: martedì 16 luglio 2013, 23:28 
Non connesso

Iscritto il: domenica 14 marzo 2010, 21:37
Messaggi: 1993
Località: Faenza
Io non ho condensatori elettrolitici in uscita, e non ho trovato controindicazioni. Ma non circolano macchine col sound.
La cosa che credo sia più importante, è la limitazione attiva della corrente.
Per limitazione attiva intendo che ci sia un componente elettronico (un circuito) che faccia "la guardia" alla corrente. Ed in caso di superamento tagli subito l' erogazione.
Lo schema delle mie sezioni ce l' ha. E da allora (1982) non ho avuto più rotture a causa di CC.
Ma lo schema che ho è scritto a mano su un foglio di carta, ed assieme a quello ci sono altri circuiti che renderebbero complicata la lettura.
Stavo digitandone uno, ma mi occorre tempo.

Ma oggi l'elettronica fornisce componenti autoprotetti, come il caso del LM1084-ADJ, che quando si scalda riduce la corrente in uscita a ragione di non rommpersi.
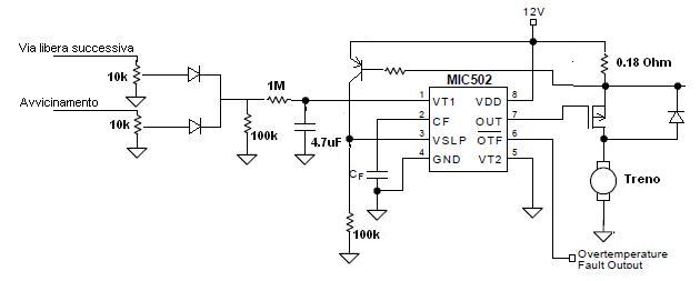
Ho cercato un po' e mi sono imbattuto in un altro componente interessante : MIC502 di MICREL.
Non ho avuto tempo di studiarlo bene, ma di principio sarebbe quello che fà al caso nostro.
Per ora mostro questo accrocco.
Allegato:
SchemaRegolazioneSezione-ipotesi copia.JPG
SchemaRegolazioneSezione-ipotesi copia.JPG [ 19.02 KiB | Osservato 8015 volte ]

Non è provato, ma è solo imbastito a paint dallo schema di principio di MICREL per il MIC502.
Il segnale (elettrico) "Via libera successiva" deve essere pilotato a +12V quando la sezione successiva è completamente libera.
Il segnale (elettrico) "Avvicinamento" deve essere pilotato a +12V fino a chè il treno non è arrivato vicino al segnale (ferroviario) di fine sezione.
La resistenza da 1M ed il condensatore da 4.7 uF danno una sorta di inerzia, stimabile in circa 5 sec. Circa 1 sec. / uF.
Se il treno arriva e la via è impedita rallenta per poi fermarsi. Quando scatta via libera, riparte.

Non ha sistemi per sincronizzare le velocità fra sezioni consecutive, quindi sarebbe soggetto a salti di velocità da una sezione all' altra.
Se avrò tempo farò lo schema con la sincronizzazione.

In uscita ho previsto un MOSFET da 100 V 16 A a canale P.

La cosa importante, come principio, è il transistore posto a cavallo della resistenza da 0.18 Ohm.
Quando la corrente è tale da far cadere 0.7 V sulla resistenza, si attiva il transistore, che dà un impulso all' ingresso VSLP, spegnendo immediatamente la trazione.
Può essere passato un picco di corrente, ma se il MOSFET è da 16 A non si rompe (salvo che l' alimentatore esterno sia da 100 A !!!).

Io uso un sistema come questo, e dopo un po' di messa a punto del valore di taratura della corrente, non mi ha mai dato rotture.

Il fatto che al motore arrivi un' onda quadra, lo sveglia.
Non sò cosa succeda con le locomotive digitali.
Per quelle col sound può essere logico che gli sbalzi di tensione facciano lavorare male il generatore di suono (anche se non credo che si rompa).
L' aggiunta in uscita del condensatore elettrolitico di Tz potrebbe essere una soluzione.

L' elettrolitico, di per sè, non è in grado di bruciare uno scambio o di far fumare una rotaia.
Ma la sua scarica potrebbe causare un piccolo cratere nel punto di contatto. E' da valutare (provare).


Stefano Minghetti


Top
 Profilo  
 
 Oggetto del messaggio: Re: ELETTROTECNICA: L'impianto elettrico.
MessaggioInviato: mercoledì 17 luglio 2013, 7:42 
Non connesso

Iscritto il: mercoledì 5 aprile 2006, 16:11
Messaggi: 5075
Località: Pistoia
E' appunto il cratere che voglio evitare. Basta fare una prova: si carica un condensatore a 15 V e poi si mettono in corto i suoi fili, se al posto dei fili usiamo due pezzetti di rotaia, si vedrà che la scarica produce una scintilla, e che quella produce un cratere sulle rotaie; e se invece di due rotaie ci sono una rotaia ed una ruota le cose non cambiano. Questa storia della craterizzazione era l'incubo delle vecchie centrali telefoniche analogiche.

Ora, se si progetta un impianto dove circoleranno i treni di tutti, non è bello che per un banale inconveniente si possano marchiare a vita le ruote dei modelli degli amici, per questo credo che se si può evitare il condensatore è meglio.


Top
 Profilo  
 
 Oggetto del messaggio: Re: ELETTROTECNICA: L'impianto elettrico.
MessaggioInviato: mercoledì 17 luglio 2013, 9:05 
Non connesso

Iscritto il: venerdì 20 gennaio 2006, 19:41
Messaggi: 2863
@ Steklausen

Cita:
Io non ho condensatori elettrolitici in uscita, e non ho trovato controindicazioni.

Penso che bisogna vedere a che tensione e frequenza lavora l'SCR. Il mio a 16 V AC e 50 Hz se non metti il condensatore massacra il motore...

L'intervento della protezione come si visualizza all'operatore ? Ovvero se una sezione va in protezione per sovraccarico o cortocircuito come faccio a sapere che il treno è fermo non perchè la sezione davanti è occupata o perchè la loco fatica a prendere corrente e avviarsi ?

@ Marcello

Veramente i condensatori dovrebbero avere lo scopo opposto, cioè quello di evitare i crateri...
Personalmente ho installato su tutte le mie loco analogiche una coppia di elettrolitici in antiserie ai capi del motore o sulle prese di corrente proprio per evitare che le extratensioni di commutazione del collettore si scarichino nel contatto ruota-rotaia specialmente in caso di ruote un po' sporche provocando scintillamento e quindi craterizzazione del piano di rotolamento dei cerchioni. Questo provvedimento (non di mia invenzione ma copiato da una rivista) l'ho adottato quando effettivamente mi sono accorto che per quel motivo avevo massacrato i cerchioni di due loco Roco (di quelle col motoraccio il cui carico induttivo è sicuramente notevole)... da allora non è mai più successo e tale provvedimento l'ho ritenuto alquanto efficace, anche in funzione dei maggiori picchi generati dagli alimentatori a SCR, ed esteso a quasi tutto il mio parco rotabile ad esclusione delle loco digitali dove il motore non è collegato direttamente alle ruote.
Personalmente non vedo il problema che tu esponi nel nostro caso perchè il condensatore non si trova mai a lavorare in scarica istantanea ma è perennemente collegato in parallelo all'alimentazione e solo questo può far danni ma solo per le correnti erogabili.

Qundi, in conclusione, nel mio impianto il condensatore in uscita sugli alimentatori limita notevolmente i picchi dell'SCR livellando notevolmente la tensione mentre i condensatori all'interno delle loco analogiche migliorano la captazione ruota-rotaia. Questa "salute" apportata dai condensatori l'ho ormai appurata in 15 anni di funzionamento, ovviamente sulla circuitazione da me adottata, probabilmente su altri schemi può essere inutile ma non penso deleteria... mentre sicuramente disastrosa su un impianto digitale...
:mrgreen:


Top
 Profilo  
 
 Oggetto del messaggio: Re: ELETTROTECNICA: L'impianto elettrico.
MessaggioInviato: mercoledì 17 luglio 2013, 10:07 
Non connesso

Iscritto il: mercoledì 5 aprile 2006, 16:11
Messaggi: 5075
Località: Pistoia
Esattamente.

Vediamo di fare un po' d'ordine:

1) sovracorrenti d'apertura.

Immagine

Nello schemino, quando il contatto apre il circuito, l'energia assorbita dall'induttanza, che non è altro che un qualsiasi avvolgimento, si deve scaricare da qualche parte (legge di Lenz) ed in questo caso, detto alla buona, lo fa creando un'extracorrente che attraversa anche lo spazio d'aria creatosi tra i contatti, con una scintilla, che a poco a poco prende il materiale che si trova su un lato del contatto e lo trasporta sull'altro.

A lungo andare ci troveremo con un contatto scavato e l'altro appuntito, fino ad arrivare al punto che l'interruttore non funziona più a dovere.

Per ovviare all'inconveniente, si pensò allo al circuito classico detto "pengiscintilla" costituito come in figura:

Immagine

In questo caso l'extracorrente di apertura, invece di attraversare il contatto in fase di apertura, trova una via più "comoda" nel passare attraverso Rs e Cs, che in parallelo al contatto assorbono la scarica impedendo di fatto la scintilla salvaguardandone la vita.

Di solito in circuiti dove passava una corrente intorno ad 1 A il condensatore era da 1 uF e la resistenza da 47 ohm, indicativamente.
Il componente che assorbe la scarica è il condensatore, che in questa fase si carica. Quando, però, il contatto si richiude, il condensatore carico si scaricherebbe sul contatto, che lo metterebbe in corto, facendo esattamente lo stesso danno che abbiamo evitato prima, però in questo caso la resistenza limita la corrente e tutto va per il meglio.

Un motore in CC, con collettore si avvicina molto al circuitino con nduttanza ed interruttore, poiché il collettore non fa altro che chiudere ed aprire un circuito che comprende un'induttanza, e che sono gli avvolgimenti del rotore. Anche qui le extracorrenti che si generano, tendono a richiudersi percorrendo le ruote ed il binario, fino all'alimentatore. Il punto più critico per il contatto è sempre quello ruota / rotaia, quindi sarà anche quello su cui si formeranno maggiormente le scintille, come nel caso precedente. Il disegno è più o meno questo:

Immagine

Ora, se anche in questo caso metto uno spengiscintilla, le cose migliorano sensibilmente, ed è il caso di inserirlo qui:

Immagine

Ovviamente il circuito con i condensatori elettrolitici in antiserie ne è un equivalente.

Immagine

In questo caso, volendo usare gli elettrolitici, dovremmo forzatamente usarne 2 collegati in modo opposto, poiché a seconda del senso di marcia della loco, la tensione ai capi del motore avrà segno opposto, quindi in questo modo troverà sempre un condensatore collegato nel modo giust, l'altro farà le veci della resistenza.


Top
 Profilo  
 
 Oggetto del messaggio: Re: ELETTROTECNICA: L'impianto elettrico.
MessaggioInviato: mercoledì 17 luglio 2013, 10:38 
Non connesso

Iscritto il: mercoledì 5 aprile 2006, 16:11
Messaggi: 5075
Località: Pistoia
Diverso è il caso di cortocircuito con un grosso condensatore all'uscita dell'alimentatore.

Un alimentatore modesto, se messo in corto dà quella poca corrente e se il corto non cessa brucia tutto e non se parla più, così si risolve il problema con un alimentatore migliore.

Se quell'alimantatore in corto dà una corrente di 1A il danno che farà sull'impianto e sul punto in cui si effettua il corto sarà dimensionato a quell'ampere che vi circola.

Un condensatore ha una caratteristica particolare. A differenza dell'alimentatore, che se è modesto ha resistenza interna che limita parecchio la corrente, il condensatore ha una resistenza interna molto bassa.

Ora, quando il condensatore è carico, se considerato nell'istante in cui viene cortocircuitato, scarica sul corto una corrente molto alta, appunto perché non è limitata dalla sua resistenza interna, che è bassa. Anche se si tratta di un istante, poiché il condensatore in questo caso è velocissimo a scaricarsi, il danno lo fa eccome.

Dipende dall'energia che è stata immagazzinata dal condensatore e che dipende direttamente dalla sua capacità e dal quadrato della tensione a cui è stato caricato. Quindi un condensatore molto grande farà danni grossi, tanto più grandi quanto più alta sarà la tensione di carica. Ho letto in rete che un condensatore da 10.000 uF ha prodotto la saldatura di una ruota alla rotaia nel punto di cortocircuito.

Questo può verificarsi sui cuori degli scambi, ed anche sugli aghi, ed in qualunque altro posto dove le due polarità della rotaia risultino vicine, causato anche da un deragliamento. Ora anche se i risultati non saranno estremi come nel caso citato, sicuramente qualcosa avviene, e questo è particolarmente probabile sui cuori degli scambi insulfrog, dove di solito non si polarizza nulla, ma la ruota di alcuni modelli, può mettere in corto ugualmente l'alimentazione, anche se si tratta di un fatto momentaneo visibile dallo scintillio, ed il danno con il tempo verrà sicuramente fuori.


Top
 Profilo  
 
 Oggetto del messaggio: Re: ELETTROTECNICA: L'impianto elettrico.
MessaggioInviato: mercoledì 17 luglio 2013, 11:01 
Non connesso

Iscritto il: mercoledì 5 aprile 2006, 16:11
Messaggi: 5075
Località: Pistoia
Un caso classico è quello della figura, che si verifica sempre quando si tallona uno scambio electofrog.

Quando una ruota impgna il sezionamento si ha il corto, ed il condensatore più l'amentatore scaricano la loro corrente nei punti di contatto ruota rotaia, facendo il danno.

Immagine


Top
 Profilo  
 
Visualizza ultimi messaggi:  Ordina per  
Apri un nuovo argomento Rispondi all’argomento  [ 330 messaggi ]  Vai alla pagina Precedente  1, 2, 3, 4, 5 ... 22  Prossimo

Tutti gli orari sono UTC + 1 ora [ ora legale ]


Chi c’è in linea

Visitano il forum: Nessuno e 159 ospiti


Non puoi aprire nuovi argomenti
Non puoi rispondere negli argomenti
Non puoi modificare i tuoi messaggi
Non puoi cancellare i tuoi messaggi
Non puoi inviare allegati

Cerca per:
Vai a:  
banner_piko

Duegi Editrice - Via Stazione 10, 35031 Abano Terme (PD). Italy - Tel. 049.711.363 - Fax 049.862.60.77 - duegi@duegieditrice.it - shop@duegieditrice.it
Direttore editoriale: Luigi Cantamessa - Amministratore unico: Federico Mogioni - Direttore responsabile: Pietro Fattori.
Registro Operatori della Comunicazione n° 37957. Partita iva IT 05448560283 Tutti i diritti riservati Duegi Editrice Srl