Oggi è domenica 19 aprile 2026, 15:13

Tutti gli orari sono UTC + 1 ora [ ora legale ]




Apri un nuovo argomento Rispondi all’argomento  [ 330 messaggi ]  Vai alla pagina Precedente  1, 2, 3, 4, 5, 6 ... 22  Prossimo
Autore Messaggio
 Oggetto del messaggio: Re: ELETTROTECNICA: L'impianto elettrico.
MessaggioInviato: mercoledì 17 luglio 2013, 22:05 
Non connesso

Iscritto il: venerdì 20 gennaio 2006, 19:41
Messaggi: 2863
In questo caso mi permetto di non essere d'accordo.
In caso di cortocircuito i danni li fa la corrente che continua a circolare se non interviene alcuna protezione e nulla può il condensatore il quale continua ad essere caricato alla tensione che l'alimentatore può ancora fornire.
Questo è il caso dell'inconveniente che mi è capitato, che ha fatto danni, quando nella complessa circolazione "sotterranea" del mio plastico una loco è deragliata su uno scambio ma senza far saltare il fusibile e solo dopo alcuni minuti mi sono accorto dell'irregolarità della circolazioe e ho portato l'alimentazione generale a 0. Individuato l'inconveniente ho trovato calde le ruote della loco (che però non ha subito danni) mentre le rotaie presso il cuore di un insulfrog scottavano al punto che la punta del cuore si è quasi fusa e anche certe traverse con sotto i fili di collegamento si sono leggermente deformate, ho dovuto sostituirlo ma l'ho fatto con un elettrofrog cambiando ovviamente la circuitazione...
Analizzando bene l'accaduto credo però che sia un caso limite perchè il deragliamento è avvenuto su uno scambio che separa anche due sezioni di BA (nel mio plastico ogni sezione di BA ha un proprio alimentatore) e probabilmente il deragliamento ha messo in parallelo i due alimentatori tramite le ruote della loco che così pompavano entrambi corrente sul guasto e con quei fusibili si potevano raggiungere senza farli saltare i 3,15 + 3,15 = 6,3 A... corrente che danni ne provoca sicuramente ! A questo punto non vedo quale colpa possa attribuire a un povero condensatore che il suo lavoro di spianamento lo svolgeva egregiamente...

Quanto alle caratteristiche di scarica istantanea di un condensatore anche tu mi insegni che sono positive e ben vengano quando si tratta di utilizzarli per l'azionamento (oltre che per la protezione) di scambi a elettromagnete i cui schemi hai più volte pubblicato e nel mio plastico adotto tale sistema, anche se un po' più elaborato del tuo per necessità di pilotaggio da parte degli automatismi, in cui un elettrolitico da 3300 uF caricato a 20 V molla delle belle sberle tali da superare facilmente molte rigidità. Però questa prerogativa proprio non la vedo quando è applicato sull'uscita di un alimentatore...

Altro problema che ho risolto con condensatori è quando, terminato il cablaggio generale, ho notato che l'azionamento dei deviatoi a motore lento provocavano casuali settaggi o resettaggi di itinerai. Ho appurato che ciò era dovuto a disturbi che i motori rimandavano sulla linea di alimentazione e l'ho risolta inserendo un condensatore da 1 uF su ogni motore...

Successivamente mi sono imbattuto in un altro problema quando ho installato il QL poichè il cablaggio l'avevo fatto con fili telefonici attorcigliati tra loro. Mi capitava che per accoppiamento induttivo al settaggio di qualche itinerario se ne settava un altro... Anche qui ho risolto il problema inserendo sull'ingresso di ogni scheda itinerario (34 in totale...) un filtro passa basso costituito da un elettrolitico da 4,7 uF e due resistenze...

Come vedi le esperienze che ho fatto sul mio impianto sono tali da ritenere che i condensatori, opportunamente utilizzati, mi hanno risolto molti problemi e per contro non me ne hanno mai provocati... :mrgreen:


Top
 Profilo  
 
 Oggetto del messaggio: Re: ELETTROTECNICA: L'impianto elettrico.
MessaggioInviato: mercoledì 17 luglio 2013, 23:37 
Non connesso

Iscritto il: domenica 14 marzo 2010, 21:37
Messaggi: 1993
Località: Faenza
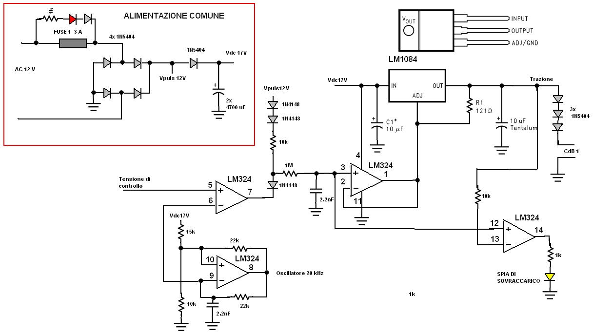
Ho buttato giù un altro schizzo.
Non l' ho provato, quindi potrebbe richiedere una messa a punto.
Allegato:
SchemaRegolazioneSezioneAnalogico-ipotesi-copia.JPG
SchemaRegolazioneSezioneAnalogico-ipotesi-copia.JPG [ 74.68 KiB | Osservato 7374 volte ]

La parte comune genera due tensioni :
- 12 V pulsanti (uscita del raddrizzatore senza condensatori)
- 17 Vdc (tensione filtrata a valle del diodo)
La Vdc è di ampiezza maggiore della corrispondente tensione pulsante per via della tensione di picco che viene a caricare il condensatore.

A questa alimentzione possono essere connessi da 1 a 3 moduli di regolazione.
Ogni modulo genera una tensione pulsante di ampiezza variabile, proporzionale alla tensione di controllo.
La tensione di controllo sarà generata dal sistema di blocco automatico.

La potenza è regolata da LM1084, che è protetto contro cortocircuiti e sovratemperature. Necessita di un dissipatore.
Non ha una regolazione foldback. Secondo le sue caratteristiche dovrebbe limitare a circa 5 A in cortocircuito (Vi - Vo = 15 V).
In limitazione si scalda ed entra in gioco la protezione da sovratemperatura. Se questo avviene troppo spesso potrebbe ridurre l' affidabilità del componente.
Un equivalente da 1.5 A è LM317.

Il circuito che lo pilota, modula l' onda pulsante di alimentazione, proporzionandola alla tensione di ingresso (se non ho sbagliato nulla).
Quindi la tensione di uscita si presenta come in uscita a un RT2 Rivarossi.

L' ultimo operazionale pilota un led giallo. Se la tensione di uscita non riesce ad arrivare al valore richiesto dalla regolazione, si accende il led, segnalando il sovraccarico.

Per ora mi fermo quì. A scanso di delusioni ricordo che non l' ho provato.


xTz :
- io dò al motore un' onda pulsante parzializzata a 50 Hz da 0 a 15V. Il motore ronza a basse velocità, ma non ha picchi di corrente e non ho mai avuto problemi di riscaldamento. Nella zona automatica non abbiamo mai provato con macchine digitalizzate o col suono.
- ognuna delle mie sezioni ha un led giallo normalmente acceso. In caso di CC lampeggia.


Stefano Minghetti


Top
 Profilo  
 
 Oggetto del messaggio: Re: ELETTROTECNICA: L'impianto elettrico.
MessaggioInviato: giovedì 18 luglio 2013, 7:22 
Non connesso

Iscritto il: mercoledì 5 aprile 2006, 16:11
Messaggi: 5075
Località: Pistoia
@Tz

Se non esistessero i condensatori che mondo sarebbe.

Non ho mai detto che i condensatori siano da evitare, sono necessari, ma ora se trovo il tempo faccio un esempio pratico.

@ Stefano

Se si presenta come in uscita ad RT2 RR è pulsante, regolata in ampiezza ma non continua. Comunque lo schema è buono.
E' proprio necessario modulare a 20 Khz?


Top
 Profilo  
 
 Oggetto del messaggio: Re: ELETTROTECNICA: L'impianto elettrico.
MessaggioInviato: giovedì 18 luglio 2013, 8:14 
Non connesso

Nome: Andrea Brogi
Iscritto il: giovedì 12 gennaio 2006, 15:03
Messaggi: 1111
Interessante alimentatore.
Decisamente atipico l'uso del regolatore lineare come "transistor" di potenza,
riesce a funzionare bene? è sufficientemente veloce da riuscire a funzionare a 20kHz?
Potresti spiegare con maggiore dettaglio?
I 20kHz immagino siano stati scelti per ridurre la dissipazione sul motore e per eliminare il rumore audio, è corretto?
Perdona la curiosità così petulante...è che mi intriga lo schema che hai mostrato.


Top
 Profilo  
 
 Oggetto del messaggio: Re: ELETTROTECNICA: L'impianto elettrico.
MessaggioInviato: giovedì 18 luglio 2013, 8:35 
Non connesso

Iscritto il: mercoledì 5 aprile 2006, 16:11
Messaggi: 5075
Località: Pistoia
Ho preparato un aggeggio come quello del disegnino:

Immagine

Poi ho fatto scorrere un vecchio carrello:

https://www.youtube.com/watch?v=8pI5cZe ... e=youtu.be

ed ecco il risultato sul binario (poca cosa)

Immagine

e sulla ruota (brutto affare)

Immagine

Ho volutamente ingigantito l'effetto usando un condensatore grosso, ed un alimentatore da 1 A soltanto.

Secondo me tutto ciò deve essere evitato in tutti i modi.


Top
 Profilo  
 
 Oggetto del messaggio: Re: ELETTROTECNICA: L'impianto elettrico.
MessaggioInviato: giovedì 18 luglio 2013, 8:48 
Non connesso

Nome: Andrea Brogi
Iscritto il: giovedì 12 gennaio 2006, 15:03
Messaggi: 1111
L'effetto che hai presentato era indiscutibile su un sezionamento di binari e si verifica anche in altre condizioni come una grossa differenza di alimentazioni anche con polarità concorde ovviamente cambia l'entitaà del danno conseguente.
Mi sembra che un suggerimento per evitare danni del genere sia stato riportato anche su TTM 29 su un disegno coi colori secondo le polarità
per evidenziare gli effetti al passaggio delle ruote sul taglio delle rotaie.
Da tenere presente che lo stesso effetto di impulso di corrente ma con danni maggiori si può verificare nei componenti dei booster in impianti digitali in cui le due tratte sezionate sono alimentate da "poli" invertiti come nei cappi di ritorno o da booster distinti non sincronizzati


Top
 Profilo  
 
 Oggetto del messaggio: Re: ELETTROTECNICA: L'impianto elettrico.
MessaggioInviato: giovedì 18 luglio 2013, 8:52 
Non connesso

Iscritto il: mercoledì 5 aprile 2006, 16:11
Messaggi: 5075
Località: Pistoia
Se però si prevede una limitazione di corrente efficace, con un dispositivo che abbia una risposta tale che la corrente non vada sopra il valore prestabilito, nemmeno per tempi brevissimi, il problema si risolve.


Top
 Profilo  
 
 Oggetto del messaggio: Re: ELETTROTECNICA: L'impianto elettrico.
MessaggioInviato: giovedì 18 luglio 2013, 9:30 
Non connesso

Nome: Andrea Brogi
Iscritto il: giovedì 12 gennaio 2006, 15:03
Messaggi: 1111
Può andare anche quella ma non mi sembra semplice.
E' semplice ed economico un riempimento dello spazio tra rotaie con materiale isolante in modo che la ruota non metta mai in corto
i due fronti affacciati causando la scarica (come mostra appunto lo specchietto di TTM 29)
Avevi in mente un tipo di protezione in particolare?


Top
 Profilo  
 
 Oggetto del messaggio: Re: ELETTROTECNICA: L'impianto elettrico.
MessaggioInviato: giovedì 18 luglio 2013, 10:00 
Non connesso

Iscritto il: venerdì 20 gennaio 2006, 19:41
Messaggi: 2863
Le sfiammate provocate dall'apertura di un circuito sotto carico sono note, mi rimane da capire cosa c'entri il condensatore. Ovvero, senza condensatore la sfiammata e quindi il danno non avviene ?

Non ho mai visto cose del genere e/o danni del genere sul mio impianto nonostante ci siano installati 35 alimentatori di trazione con ognuno un elettrolitico da 3300 uF verso il binario dove ognuno può fornire anche 3 A e il trasformatore principale di trazione è un 500 VA, ovvero può fornire oltre 30 A... da fondere il binario ! :lol:
In 15 anni non ho mai rilevato segni di sfiammate sui giunti isolati o peggio sulle ruote delle oltre 200 loco del mio parco, non ho mai fottuto un motore e nemmeno un decoder in tutte le prove che ho eseguito con macchine digitali su un circuito nato per l'analogico... che sia io paraculato ? :mrgreen:
L'unico danno rilevato è quello che ho esposto: fusione per riscaldamento della plastica di uno scambio perchè probabilmente il CC ha messo in parallelo due alimentatori per un deragliamento...


Top
 Profilo  
 
 Oggetto del messaggio: Re: ELETTROTECNICA: L'impianto elettrico.
MessaggioInviato: giovedì 18 luglio 2013, 10:13 
Non connesso

Nome: Andrea Brogi
Iscritto il: giovedì 12 gennaio 2006, 15:03
Messaggi: 1111
Ciao Tz, la spiegazione di marcello è chiara:
le "sfiammate" sono il risultato del cortocircuito che il passaggio della ruota provoca toccando
contemporaneamente le due sezioni di una rotaia.
Non sono provocate dall'apertura di un circuito.
Il ruolo condensatore è inconfutabile.
Come sono fatti i tuoi sezionamenti?


Top
 Profilo  
 
 Oggetto del messaggio: Re: ELETTROTECNICA: L'impianto elettrico.
MessaggioInviato: giovedì 18 luglio 2013, 10:32 
Non connesso

Iscritto il: venerdì 20 gennaio 2006, 19:41
Messaggi: 2863
La cosa non mi convince. :?
Tutti i miei 320 m di binario del plastico sono realizzati con binari flessibili saldati tra loro. Successivamente ho tagliato nei punti voluti col dischetto entrambe le rotaie per la realizzazione delle sezioni di BA e inserite le scarpette isolanti Peco (nei cambi di temperatura stagionale si verificano allungamenti/accorciamenti di qualche mm su tali lunghezze di BA anche di 9 m...) e il transito delle ruote provoca sempre contatti tra gli spezzoni di rotaia ma non ho mai rilevato segni di sfiammate ne scintillio al passagio degli assi di loco o materiale trainato...


Top
 Profilo  
 
 Oggetto del messaggio: Re: ELETTROTECNICA: L'impianto elettrico.
MessaggioInviato: giovedì 18 luglio 2013, 10:46 
Non connesso

Iscritto il: venerdì 20 gennaio 2006, 19:41
Messaggi: 2863
E' bello lo schema postato da ste.klausen (anche se ovviamente non mi passa nemmeno per l'anticamera del cervello di sostituire 35 alimentatori sul plastico... :lol: ) ma mi riporta alla mente l'esperienza di molti anni fa di un mio amico che aveva realizzato gli alimentatori di trazione con gli LM 317 che in realtà erano delle stufette ponendo enormi problemi di raffreddamento. Ovviamente lo schema adottato era quello del regolatore lineare in perfetta cc ma fu un'esperienza fallimentare e passò a quelli a SCR...
Anche facendolo lavorare in commutazione i problemi di raffreddamento sono gli stessi ? :shock:
Da rilevare che nessuno dei miei SCR necessita di aletta di raffreddamento nemmeno nelle doppie e triple trazioni... :mrgreen:


Top
 Profilo  
 
 Oggetto del messaggio: Re: ELETTROTECNICA: L'impianto elettrico.
MessaggioInviato: giovedì 18 luglio 2013, 10:56 
Non connesso

Nome: Andrea Brogi
Iscritto il: giovedì 12 gennaio 2006, 15:03
Messaggi: 1111
Ecco la differenza Tz: le scarpette isolanti Peco hanno un settore che si interpone tra i due fronti delle rotaie tagliate ed è proprio questo che impedisce alle ruote di cortocircuitarle.
Non capisco cosa non ti convince: l'elettronica non è una opinione va capita dagli schemi e dalle realizzazioni insieme.
Riguardati le immagini e lo schema dell'ultimo post di Marcello(PT).


Top
 Profilo  
 
 Oggetto del messaggio: Re: ELETTROTECNICA: L'impianto elettrico.
MessaggioInviato: giovedì 18 luglio 2013, 12:07 
Non connesso

Iscritto il: mercoledì 5 aprile 2006, 16:11
Messaggi: 5075
Località: Pistoia
Non conta nulla il fatto dell'isolante interposto tra le sezioni, nel caso di loco tutte le ruote, nei due lati, hanno continuità elettrica, quindi una volta superato l'isolante il corto c'è ugualmente, e questa volta coinvolge anche tutta la parte di captazione tra la ruota ed il motore.

@ Tz, io non mi riferisco ad un uso oculato dell'impianto, nemmeno sul mio accadono cose simili, poiché non comando manualmente i treni, e gli itinerari predispongono il tracciato automaticamente in modo tale che non ci sarà alcun problema di tallonamento e quindi, almeno in quel caso, che credo sia la maggioranza, siamo sicuri. Resta il problema dei deragliamenti, come avevi già accennato.

Nel tuo caso il deragliamento non ha provocato un corto netto, ma la somma delle resistenze in gioco ha limitato la corrente ad un valore che ha provocato solo un riscaldamento maggiore o minore in certi punti, nulla di più.

Nel caso in esempio, il corto è stato netto, e la corrente circolante limitata solo dalle basse resistenze in gioco ha prodotto il danno visibile.

Quello che voglio evitare è che qualcosa di simile, anche se più modesto, avvenga nel nostro impianto. Non è tanto nell'ovale, dove i treni si rincorrono senza che vi siano messe le mani, ma nella zona in cui vengono formati i convogli che i rischi esistono. Proviamo a pensare a due ragazzini di 10-15 anni che giocano a comporre i treni.


Top
 Profilo  
 
 Oggetto del messaggio: Re: ELETTROTECNICA: L'impianto elettrico.
MessaggioInviato: giovedì 18 luglio 2013, 13:20 
Non connesso

Iscritto il: venerdì 20 gennaio 2006, 19:41
Messaggi: 2863
Andrea Brogi ha scritto:
Ecco la differenza Tz: le scarpette isolanti Peco hanno un settore che si interpone tra i due fronti delle rotaie tagliate ed è proprio questo che impedisce alle ruote di cortocircuitarle.


Come già ha spiegato Marcello il problema non è quello. Sullo stesso mio impianto le scarpette isolano le due testate di rotaia con un settore di plastica impedendo che accidentalmente possano toccarsi (nel mio caso per dilatazione), altrimenti che scarpette isolanti sarebbero (?), ma l'isolante intermedio è molto più basso del fungo quindi al passaggio di ogni ruota avviene il CC tra le due testate delle rotaie ma non è mai avvenuto alcun inconveniente nemmeno quando si passa da una sezione di BA alimentata a una di BA disalimentata. Questa circostanza avviene nel caso di avviamento del mio impianto, ovvero al primo treno circolante in ogni sezione, in questo caso non avviene propriamente un CC ma un'apertura del circuito sotto carico in cui un condensatore con la sua carica potrebbe fare la differenza ma in realtà non è mai accaduto nulla... :D nè su assi di loco elettricamente collegate tra loro nè su assi singoli dei veicoli.

@ Marcello

Se le tue preoccupazioni giustamente sono rivolte a un impianto in cui chiunque può farci dei casini sopra penso che l'unica soluzione sia quella di limitare la corrente erogabile a non più di 1 A... con o senza condensatori non fa differenza... :mrgreen:


Top
 Profilo  
 
Visualizza ultimi messaggi:  Ordina per  
Apri un nuovo argomento Rispondi all’argomento  [ 330 messaggi ]  Vai alla pagina Precedente  1, 2, 3, 4, 5, 6 ... 22  Prossimo

Tutti gli orari sono UTC + 1 ora [ ora legale ]


Chi c’è in linea

Visitano il forum: Nessuno e 159 ospiti


Non puoi aprire nuovi argomenti
Non puoi rispondere negli argomenti
Non puoi modificare i tuoi messaggi
Non puoi cancellare i tuoi messaggi
Non puoi inviare allegati

Cerca per:
Vai a:  
banner_piko

Duegi Editrice - Via Stazione 10, 35031 Abano Terme (PD). Italy - Tel. 049.711.363 - Fax 049.862.60.77 - duegi@duegieditrice.it - shop@duegieditrice.it
Direttore editoriale: Luigi Cantamessa - Amministratore unico: Federico Mogioni - Direttore responsabile: Pietro Fattori.
Registro Operatori della Comunicazione n° 37957. Partita iva IT 05448560283 Tutti i diritti riservati Duegi Editrice Srl