Oggi è domenica 19 aprile 2026, 16:33

Tutti gli orari sono UTC + 1 ora [ ora legale ]




Apri un nuovo argomento Rispondi all’argomento  [ 330 messaggi ]  Vai alla pagina Precedente  1 ... 3, 4, 5, 6, 7, 8, 9 ... 22  Prossimo
Autore Messaggio
 Oggetto del messaggio: Re: ELETTROTECNICA: L'impianto elettrico.
MessaggioInviato: domenica 4 agosto 2013, 18:15 
Non connesso

Iscritto il: mercoledì 5 aprile 2006, 16:11
Messaggi: 5075
Località: Pistoia
Intanto l'alimentatore.

Tensione a vuoto 12,98 V
con 3 A di carico 10,6 V

Immagine

Immagine

Per ora su una tavoletta, poi si vedrà.


Top
 Profilo  
 
 Oggetto del messaggio: Re: ELETTROTECNICA: L'impianto elettrico.
MessaggioInviato: domenica 4 agosto 2013, 22:58 
Non connesso

Iscritto il: domenica 14 marzo 2010, 21:37
Messaggi: 1993
Località: Faenza
La cosa più facile da fare in elettronica, è fare i conti senza l' oste ...
Ovvero non considerare qualche aspetto nascosto in qualche piega.

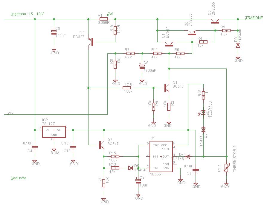
Quindi, avendo già fatto aspettare un po', ecco un possibile regolatore di trazione.
E' da provare. Quindi non è detto che funzioni al primo colpo. Se ne avrò il tempo lo proverò.
Uscita in continua.
Limitazione 3 Amp.
Funzionamento switching.

Và alimentato con una continua, ricavabile da un trasforrmatore a 12Vac, un ponte raddrizzatore ed un condensatori di filtro. Ovvero lo schema postato da Marcello. Unica differenza, il secondario a 12V anzichè a 9.5. Con questo regolatore la differenza di tensione fra ingresso ed uscita non viene dissipata.
Se non si considerano le perdite, si ha che la potenza di uscita è uguale alla potenza diingresso. Quindi si può assistere al caso in cui la corrente di ingresso è minore della corrente di uscita .
Allegato:
SchemaSezioneSwitchingDiviso-Regolatore_V1-00.JPG
SchemaSezioneSwitchingDiviso-Regolatore_V1-00.JPG [ 59.68 KiB | Osservato 7149 volte ]

L1 = induttanza 100 uH 6Amp, può essere la MURATA 60B104C, codice RS 7496414
D1 = diodo schottky veloce, oltre che MBRS340 indicato, può anche essere SBYV28-50-E3, codice RS 6391807
C6, C7, C8 devono essere del tipo a bassa ESR, non ho il codice sottomano. Lo inserirò.

Funzionamento (cercando di stare basso coi tecnicismi) :
LM78S40 ha all' interno quasi tutto il necessario per realizzare un regolatore switching di tipo forward, ovvero un regolatore a commutazione di quelli in cui la tensione di uscita è più bassa di quella di ingresso. Lo stesso concetto dei chopper delle locomotive in CC.
In breve :
OSCILLATOR genera un' onda triangolare, che con C5 dovrebbe stare circa sui 30 kHz.
S-R-Q è un FLIP FLOP, un meccanismo che si comporta come un relè bistabile
COMP è un comparatore che confronta la tensione di uscita con l' onda triangolare, generando un' onda quadra di duty cycle variabile
Più la tensione di uscita (USCITA TRAZIONE) si abbassa rispetto alla tensione richiesta (VIN), più aumenta il duty cycle.

Il ton è il tempo durante il quale stà attivo il transistore di uscita.
Il toff è il tempo durante il quale il transistore di uscita stà spento.
Il duty cycle è il rapporto fra ton (tempo attivo) e t (tempo totale = ton + toff).

Il transistore di uscita è un MOSFET a canale P da 100 V e 10A, che lavorerà come un interruttore.

L' onda quadra risultante sull' uscita di Q1 verrà filtrata da induttanza e condensatore, diventando una tensione continua di valore proporzionale alla VIN.

Se la corrente impulsiva in ingresso supera istantaneamente i 6 A (su R1), il ciclo verrà interrotto, e l' uscita viene immediatamente disattivata.

IC1 controlla la corrente in uscita. Al superamento della soglia su Q2, viene comandato l' abbassamento della VIN al piedino 9 fino ad assestare la corrente di uscita a circa 3 A.
L' attivazione della limitazione fà anche funzionare il 555 che esegue un ciclo di ON/OFF pari a 1/3, quindi circa 0.7 sec a 3 Amp e circa 1.4 sec. a 0.
Questo ON OFF limita la dissipazione nel punto del cortocircuito.

Mentre limita, si accende il led giallo.

Questo circuito di trazione è da provare. Potrebbero esserci da cambiare valori o da apportare correzioni.
Per il cablaggio è importante seguire i seguenti punti :
- i componenti che vanno a GND fatta col simbolo fatto a riga orizzontale (C8, IC3-3, D1, C6, C7) devono avere collegamenti corti e separati (uno per ciascuno)
- il percorso C8+, R1, Q1, D1, L1, C6+, C7+ deve essere corto
- i condensatori C4 e C10 devono avere collegamenti corti verso IC2
- C5 deve avere un collegamento diretto verso IC3-11
- per sistemare eventuali problemi è necessario disporre di oscilloscopio


Stefano Minghetti


Top
 Profilo  
 
 Oggetto del messaggio: Re: ELETTROTECNICA: L'impianto elettrico.
MessaggioInviato: lunedì 5 agosto 2013, 0:12 
Non connesso

Iscritto il: domenica 14 marzo 2010, 21:37
Messaggi: 1993
Località: Faenza
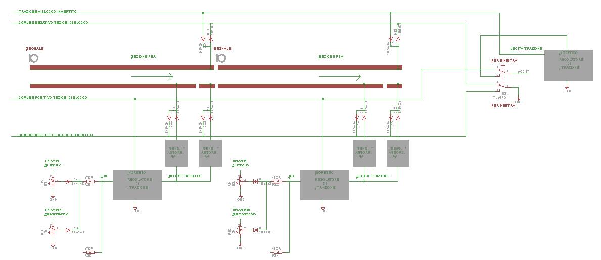
Per quanto riguarda il blocco automatico, io nel mio ho fatto così :
Allegato:
SchemaSezioneSwitchingDiviso-Logica_V1-00.JPG
SchemaSezioneSwitchingDiviso-Logica_V1-00.JPG [ 49.33 KiB | Osservato 7145 volte ]

Come regolatore di trazione, anzichè un parzializzatore a 100 Hz come nel mio, si può usare il regolatore switching del mio intervento precedente.
Il regolatore và alimentato e il comando và posto nell' ingresso VIN.

Il funzionamento in sintesi.
Ogni sezione di blocco (ne è rappresentata una) è isolata al polo positivo (a destra per l' ipotetico macchninista).
La sezione ha due circuiti di binario (circa come ipotizzato da Marcello).
Il circuito di binario che chiamo "a" è posto alla fine (verso l' uscita) della sezione ed è lungo abbastanza da far fermare un convoglio che procede lentamente. Nel mio caso è di circa 20 cm.
Il circuito di binario che chiamo "b" comprende il resto della sezione. Come si vede nel disegno.

I sensori di occupazione devono essere fatti in modo di dare 12V a circuito di binario libero e 0 V a circuito di binario occupato.
Se i sensori provocano caduta di tensione di 1..2 V, allora è bene che la tensione a vuoto possa arrivare anche a 13 .. 14 V, per evitare eccessive lentezze di alcuni tipi di locomotiva.

Fino a chè la sezione sarà libera, sarà eccitato il relè, che copierà la tensione di trazione della sezione precedente, riportandola all' ingresso del regolatore di trazione.
Questo garantirà da sbalzi di velocità nel passaggio da una sezione all' altra.
Non appena un convoglio entrerà in questa sezione, occupando il circuito di binario "b" farà diseccitare il relè, interrompendo ilcollegamento alla tensione della sezione precedente. Da questo momento la tensione di comando della sezione sarà autonoma e risponderà solo alla propria logica.

In caso di sezione successiva libera, arriveranno 12 V sul segnale (ovvero sul collegamento) "Via libera da sezione successiva". Essi arriveranno, quindi, al trimmer "Transito" che immetterà la VIN al regolatore di trazione, secondo il livello stabilito dal trimmer stesso.
Un convoglio potrà transitare regolarmente.

In caso di sezione successiva occupata, invece, il trimmer "Transito" riceverà 0V e non immetterà tensione sull' ingresso VIN.
Esssendo, però, libero il circuito di binario "a", il suo sensore di occupazione invierà 12V al trimmer "Avvicinamento". Sarà questo trimmer ad immettere tensione all' ingresso VIN del regolatore. Quindi il convoglio si porterà alla velocità di avvicinamento.
Grazie al relè e al condensatore del regolatore (C9), il passaggio dalla velocità di entrata alla velocità di avvicinamento avverrà gradualmente.
Grazie a questo, il convoglio passerà dalla tensione precedente alla tensione di avvicinamento, gradatamente
Ma appena occupato il circuito di binario "a", nessun trimmer manderà più tensione all' ingresso VIN del regolatore, provocando l' arresto del convoglio. Anche questo avverrà non di colpo, ma gradualmente. Ma essendo, il convoglio, già a velocità ridotta, richiederà poco spazio per fermarsi.

Liberandosi la sezione successiva, il convoglio riprenderà la corsa con partenza graduale. Per effetto del relè della sezione successiva, l' accelerazione potrebbe anche essere lenta al punto di concludersi nella sezione successiva.

Il sistema dei diodi e trimmers si presta come il vero a dare logica di funzionamento anche articolata.
In un bivio, per esempio, il "Via libera da sezione successiva" potrebbe essere asservito al microswitch dello scambio e dare tensioni differenti di transito a seconda della posizione dello scambio ...

A tutto questo si aggiunge la logica del segnale. Potrebbe essere fatta con due relè, ma quì l' ho disegnata con transistors che svolgono la stessa funzione.
Anche lo schema del comando del segnale è da provare.

Con la sezione occupata (sul cdb "a" o "b"), D8 e D9 tireranno giù la tensione, comandando Q4 acceso e Q3 spento. Q4 alimenterà il rosso del segnale.
Con la sezione libera, viceversa, Q4 sarà spento, e con esso il rosso, mentre Q3 alimenterà il successivo selettore costituito da Q5 e Q6.
Con la sezione successiva libera e la tensione "Via libera da sezione successiva" pari a 12V, si avrà Q6 spento, ed il giallo spento, e Q5 attivo, comandando il verde al segnale.
Viceversa. Con sezione libera e sezione successiva occupata, si invertirà l' azione di Q6 e Q5, comandando la luce gialla del segnale.


Stefano Minghetti


Top
 Profilo  
 
 Oggetto del messaggio: Re: ELETTROTECNICA: L'impianto elettrico.
MessaggioInviato: lunedì 5 agosto 2013, 7:58 
Non connesso

Iscritto il: venerdì 20 gennaio 2006, 19:41
Messaggi: 2863
Molto bene, interessante.
Ora voglio la versione banalizzata... :mrgreen:

Dici che l'uscita dell'alimentarore è a perfetta cc, bene. Perchè in qualche prova che avevo fatto con alimentazione switching al banco le macchine digitali presentavano molti problemi e ho subito cessato le prove...


Top
 Profilo  
 
 Oggetto del messaggio: Re: ELETTROTECNICA: L'impianto elettrico.
MessaggioInviato: martedì 6 agosto 2013, 10:36 
Non connesso

Iscritto il: mercoledì 5 aprile 2006, 16:11
Messaggi: 5075
Località: Pistoia
Un po' di misure su un circuito molto semplice.

Immagine


I=1,08 A; Vu=9,19 V; VCE=2,53 V
I=1,95 A; Vu=8,60 V; VCE=2,53 V
I=2,50 A; Vu=8,22 V; VCE=2,53 V

Premendo il pulsante P si ha il calo di tensione in uscita, secondo la scarica del condensatore, con I=2,50 A alla tensione di uscita max, il dito sul darlington l'ho tenuto tranquillamente, anche se ad un certo punto era molto caldo. Idem lasciando il pulsante e facendo crescere Vu.

Il carico è solo resistivo.

Il radiatore usato è questo:

Immagine

Intanto, prima di andare avanti, la tensione di uscita è bassa quindi il trasformatore di alimentazione dovrà essere sostituito, proverò con uno a 12 V 60 V.A.

Con il trasformatore diverso ripeterò le prove, poi vedremo per la limitazione di corrente.


Top
 Profilo  
 
 Oggetto del messaggio: Re: ELETTROTECNICA: L'impianto elettrico.
MessaggioInviato: martedì 6 agosto 2013, 15:24 
Non connesso

Iscritto il: mercoledì 5 aprile 2006, 16:11
Messaggi: 5075
Località: Pistoia
Lo schema è praticamente lo stesso:

Immagine

tensione a vuoto = 17,63 V.

I=0,38 A; Vu=13,77 V; VCE=2,29 V
1,03 12,76 2,41
1,55 11,96 2,65
1,98 11,30 2,65
2,53 10,43 2,90

La VCE cresce più con l'aumento della temperatura del darlington che con l'aumento della corrente.
Questa volta ho dovuto togliere il dito facendo la scarica / carica del condensatore, ma tutto OK ugualmente.

Dato che sarà usato per lo più con correnti inferiori ad 1 A questo trasformatore può andare.


Top
 Profilo  
 
 Oggetto del messaggio: Re: ELETTROTECNICA: L'impianto elettrico.
MessaggioInviato: martedì 6 agosto 2013, 16:38 
Non connesso

Iscritto il: venerdì 20 gennaio 2006, 19:41
Messaggi: 2863
Quindi o lavora alla massima tensione d'uscita (e quella mi sembra un po' troppo alta...) oppure diventa una stufetta pur con un'aletta di dimensioni notevoli...
Accettabile solo se normalmente non si supera 1 A.


Top
 Profilo  
 
 Oggetto del messaggio: Re: ELETTROTECNICA: L'impianto elettrico.
MessaggioInviato: martedì 6 agosto 2013, 17:23 
Non connesso

Iscritto il: mercoledì 5 aprile 2006, 16:11
Messaggi: 5075
Località: Pistoia
C'è ancora un po' da fare, vedremo.


Top
 Profilo  
 
 Oggetto del messaggio: Re: ELETTROTECNICA: L'impianto elettrico.
MessaggioInviato: martedì 6 agosto 2013, 23:19 
Non connesso

Iscritto il: domenica 14 marzo 2010, 21:37
Messaggi: 1993
Località: Faenza
Marcello, vedo che giustamente, cerchi di stare sul semplice.
Bene, allora ho fatto due conti. Non sarò breve ... In compenso seguirà schema.

Per il regolatore lineare (quello da tè ipotizzato), il caso peggiore è quando eroga la massima corrente su un cortocircuito.
E' il caso in cui deve erogare 3 Amp su 0 V.
In questo caso il transistor si comporta come una resistenza di valore 17V / 3 A = 5.7 Ohm.
E dissipa una potenza pari a 17 V * 3 A = 51 W.

Che dissipatore potrebbe consentirgli di smaltire 51 W ?
Vediamo come si calcola un dissipatore.

I dissipatori in commercio sono caratterizzati dalla resistenza termica.
Il flusso di calore che li può attraversare (W) è legato all' aumento di temperatura (°C).
Quindi essi sono caratterizzati dal dato che rappresenta la resistenza termica, espressa in °C/W.

La temperatura massima di giunzione dei transistors è di 150 °C. Non conviene avvicinarsi così tanto. Staremo prudenzialmente su 110 °C.
Come temperatura massima nell' ambiente in cui stà il regolatore, per esempio in una scatola con tre stufette che dissipano, consideriamo 40 °C.
Quindi il calore da dissipare dovrà fare un salto da 110 °C (punto interno del transistor) a 40 °C (temperatura dell' aria intorno al dissipatore).
Il salto è di 70 °C.

Allora dovremmo disporre di un dissipatore di resistenza termica pari a : 70 °C / 51 W = 1.37 °C/W.
Sfogliando un po' di cataloghi , si vede subito che occorrerebbe un signor dissipatore. Ovvero un dissipatore molto grande.
A questo si aggiunge il fatto che 1.37 °C/W devono comprendere anche la resistenza termica del transistor !

Forse, per affrontare questo dimensionamento, conviere essere un po' pragmatici e partire .. a rovescio.

Cerco dissipatore e transistor con caratteristiche vicine a quello cercato, poi vediamo dove si arriva.

Ricercando in rete ho trovato questi dissipatori :
SK08-100 1.5 °C/W FISCHER ELEKTRONIK presso RS COMPONENTS : 189-8870 Euro 5.53 +IVA
SK88-50 1.3 °C/W FISCHER ELEKTRONIK
SK88-75 1.1 °C/W FISCHER ELEKTRONIK presso RS COMPONENTS : 189-8246 Euro 8.00 +IVA

Ed anche questi transistors :
2N3055 Transistor NPN 100V 15A 115W 1.5 °C/W presso RS COMPONENTS : 486-4476 Euro 2.07 +IVA
MJL3281A Transistor NPN 260V 15A 200W 0.625 °C/W presso RS COMPONENTS : 463-105 Euro 4.60 +IVA (al momento non disponibile)

2 transistors e 2 dissipatori consentirebbero 4 combinazioni.
Mi limito alle due combinazioni estreme :

Combinazione economica :
Dissipatore SK08-100 1.5 °C/W + Transistor 2N3055 1.5 °C/W = 3.0 °C/W
Con resistenza termica totale di 3 °C/W si arriva a :
51 W / 3 °C/W = 17 W medi massimi

Combinazione potente :
Dissipatore SK88-75 1.1 °C/W + Transistor MJL3281A 0.625 °C/W = 1.725 °C/W
Con resistenza termica totale di 1.825 °C/W si arriva a :
51 W / 1.825 °C/W = 28 W medi massimi

Vediamo che in nessuno di questi casi si arriva a dissipare i 51 W, richiesti per un' erogazione continua di 3 A sul corto circuito.
Il problema potrebbe essere risolto con un dissipatore più grande ed un transistor con minor resistenza termica, ma diventerebbe costoso, ingombrante. E richiederebbe una progettazione più complessa e più critica.

Possiamo però, seguire un' altra strada.
Possiamo inserire un limitatore che, in caso di cortocircuito a 3 A, tenga acceso il transistor per 0.7 secondi e lo tenga spento per 1.4 secondi.
In questo modo la potenza istantanea dissipata resta di 51 W, ma la potenza media si abbassa a 51/3 = 17 W. Ecco il risultato cercato !
Con questo sistema, anche la combinazione più economica sarebbe utilizzabile.

Per completare il tutto sarebbe ancora bene aggiungere una protezione termostatica, che a 100 °C di dissipatore stacchi l' erogazione di corrente.
Un esempio potrebbe essere il tipo :
Termostato bimetallico AIRPAX SENATA 67F090 presso RS COMPONENTS 253-2717 Euro : 4.51 +IVA
Và montato sul dissipatore. Ha un contatto normalmente chiuso che apre al superamento di 90°C +/- 5°C. Non sopporta 3 Amp, quindi occorre che comandi un circuito.


Marcello, che programma usi per gli schemi ?

Stefano Minghetti


Top
 Profilo  
 
 Oggetto del messaggio: Re: ELETTROTECNICA: L'impianto elettrico.
MessaggioInviato: martedì 6 agosto 2013, 23:53 
Non connesso

Iscritto il: domenica 14 marzo 2010, 21:37
Messaggi: 1993
Località: Faenza
xMarcello :

Un commento al tuo schema.
Come hai visto nel mio precedente intervento, si può manifestare un problema di dissipazione.
A tè non è successo perchè usavi la condizione di saturazione dei transistors (lo si vede dal fatto che su essi la caduta di tensione è costante).
Inoltre il tuo circuito avrebbe un altro inconveniente. Con carichi forti (per esempio 2 Amp), sarebbe richiesta una corrente di pilotaggio tale da far cadere sulla resistenza da 4700 Ohm una tensione non trascurabile.

Per evitare quella caduta di tensione, e non volendo ricorrere a MOSFETS, occorre inserire un altro transistore di pilotaggio.
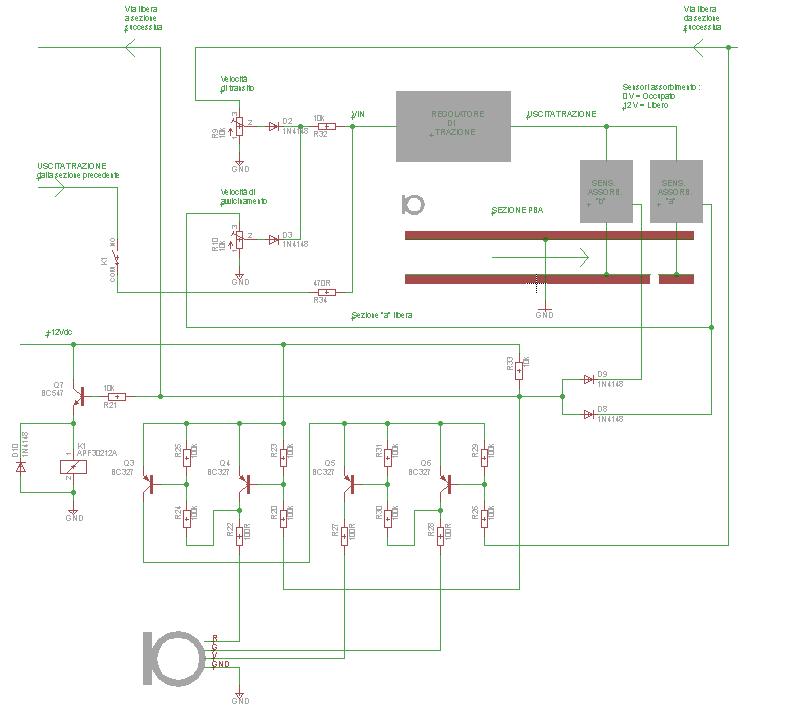
Ed ecco un' ipotesi di schema. L' ho calcolato, ma non l' ho provato. Quindi potrebbe necessitare di aggiustamenti.
Allegato:
SchemaRegolazioneSezioneAnalogico-dissipato-protetto_V1-00.JPG
SchemaRegolazioneSezioneAnalogico-dissipato-protetto_V1-00.JPG [ 51.84 KiB | Osservato 6929 volte ]

E' sostanzialmente come il tuo schema, ma con le seguenti aggiunte :
- 3o transistor nel gruppo di potenza. Serve a poter comandare la trazione con piccole correnti
- limitazione di corrente istantanea R1, Q3, Q4. Quando raggiunge la soglia, và a ridurre il pilotaggio al gruppo di uscita, assestando la corrente nell' intorno di 3 Amp.
- pulsatore della potenza Q2, NE555, D4. Spegne periodicamente il gruppo di potenza in caso di sovraccarico per ridurre la potenza media dissipata (vedi mio intervento precedente). Led giallo pulsa quando limita.
- termostato R12 che corrisponde al bimetallico da 90°C del mio intervento precedente. Spegne competamente al superamento di 90°C del dissipatore. Led giallo acceso fisso.

Per Q5 non ho ancora determinato il tipo.

Potrebbe essere necessario variare qualche valore o inserire un condensatore.

Per ora mi fermo quì, altrimenti la Duegì mi fà pagare una tassa a metro quadro.


Stefano Minghetti


Top
 Profilo  
 
 Oggetto del messaggio: Re: ELETTROTECNICA: L'impianto elettrico.
MessaggioInviato: mercoledì 7 agosto 2013, 0:09 
Non connesso

Iscritto il: domenica 14 marzo 2010, 21:37
Messaggi: 1993
Località: Faenza
xTz :
l' alimentatore switching di qualche mio intervento fà esce con una continua.
Come reagiscano i decoders alla continua pura, certamente lo sapete tu e Marcello meglio di mè, dato che avete fatto prove.

Per la versione banalizzata, ecco un parziale.
Allegato:
SchemaSezioneSwitchingDiviso-LogicaBanalizzata_V1-00.JPG
SchemaSezioneSwitchingDiviso-LogicaBanalizzata_V1-00.JPG [ 51.2 KiB | Osservato 6929 volte ]

Nel deviatore di commutazione del senso di marcia si dovrebbe aggiungere un contatto per spegnere i segnali in caso di inversione del blocco (sarebbe sufficiente che avessero un' alimentazione comune, da interrompere. Oppure potrebbero andare a massa con un diodo attraverso un contatto del deviatore).


Stefano Minghetti


Top
 Profilo  
 
 Oggetto del messaggio: Re: ELETTROTECNICA: L'impianto elettrico.
MessaggioInviato: mercoledì 7 agosto 2013, 0:11 
Non connesso

Iscritto il: domenica 14 marzo 2010, 21:37
Messaggi: 1993
Località: Faenza
Ma dove cavolo l' ho messo ?

Ah, eccolo !!!
Allegato:
Freno.JPG
Freno.JPG [ 62.85 KiB | Osservato 6929 volte ]

Ora finalmente mi posso fermare.


Stefano Minghetti


Top
 Profilo  
 
 Oggetto del messaggio: Re: ELETTROTECNICA: L'impianto elettrico.
MessaggioInviato: mercoledì 7 agosto 2013, 9:42 
Non connesso

Iscritto il: mercoledì 5 aprile 2006, 16:11
Messaggi: 5075
Località: Pistoia
Davvero molto esauriente: ovviamente non fa una grinza e sarà da tenere in giusta considerazione. Farò qualche altra prova con quello che avevo in mente e poi andrò avanti secondo i tuoi consigli.

Gli schemi li faccio con Paint di Windows, copiando ed incollando i simboli da un disegno che li comprende tutti fatto un po' di anni or sono.

Grazie.


Top
 Profilo  
 
 Oggetto del messaggio: Re: ELETTROTECNICA: L'impianto elettrico.
MessaggioInviato: giovedì 8 agosto 2013, 14:28 
Non connesso

Iscritto il: mercoledì 5 aprile 2006, 16:11
Messaggi: 5075
Località: Pistoia
Cercando di usare solo le cose che ho nei cassetti credo di aver risolto il problema della temperatura sul darlington.

Premetto che questo tipo di alimentatori, in tutto 4 o al max 5, dovranno fornire una tensione max di circa 12 V quando i treni saranno in corsa sull'anello. tale tensione scenderà gradualmente intorno ai 5,5 V quando la tratta successiva sarà occupata e si troveranno davanti ad un segnale al rosso.

La corrente max erogabile è limitata a 2,2 A (in ciascuna delle 4 sezioni)

Immagine

L'aggiunta del relè reed che apre il contatto quando la tensione di uscita scende sotto i 4,4 V assicura l'apertura del circuito in caso di dissipazione eccessiva sul darlington, sia per sovraccarico, sia per cortocircuito.

Il transistor 2N3114 controlla la caduta di tensione sulle due resistenze da 0,47 e da 0,68 ohm e quando supera 0,6 V limita la tensione in uscita, e di conseguenza la corrente a circa 2,2 A.

Dopo diverse prove con carico resistivo sembra essere stabile.

Il pulsante R serve a far partire l'alimentatore e /o al reset dopo l'intervento dell'apertura del circuito a causa di un sovraccarico.

In seguito le prove con carichi induttivi.

Altra cosa sarà l'alimentatore da usare nella zona composizione convogli, dove la tensione in uscita dovrò variare da zero a 12 V.


Top
 Profilo  
 
 Oggetto del messaggio: Re: ELETTROTECNICA: L'impianto elettrico.
MessaggioInviato: giovedì 8 agosto 2013, 18:31 
Non connesso

Iscritto il: mercoledì 5 aprile 2006, 16:11
Messaggi: 5075
Località: Pistoia
Sperando che funzioni eccolo con qualche ritocco. I due trasformatori in parallelo sono per l'alimentazione di tutte le 4 o 5 sezioni, vedremo poi quante. Ne uso due perché ne ho diversi tutti identici, tanto per risparmiare qualcosa al GFP.

Immagine


Top
 Profilo  
 
Visualizza ultimi messaggi:  Ordina per  
Apri un nuovo argomento Rispondi all’argomento  [ 330 messaggi ]  Vai alla pagina Precedente  1 ... 3, 4, 5, 6, 7, 8, 9 ... 22  Prossimo

Tutti gli orari sono UTC + 1 ora [ ora legale ]


Chi c’è in linea

Visitano il forum: Nessuno e 237 ospiti


Non puoi aprire nuovi argomenti
Non puoi rispondere negli argomenti
Non puoi modificare i tuoi messaggi
Non puoi cancellare i tuoi messaggi
Non puoi inviare allegati

Cerca per:
Vai a:  
banner_piko

Duegi Editrice - Via Stazione 10, 35031 Abano Terme (PD). Italy - Tel. 049.711.363 - Fax 049.862.60.77 - duegi@duegieditrice.it - shop@duegieditrice.it
Direttore editoriale: Luigi Cantamessa - Amministratore unico: Federico Mogioni - Direttore responsabile: Pietro Fattori.
Registro Operatori della Comunicazione n° 37957. Partita iva IT 05448560283 Tutti i diritti riservati Duegi Editrice Srl